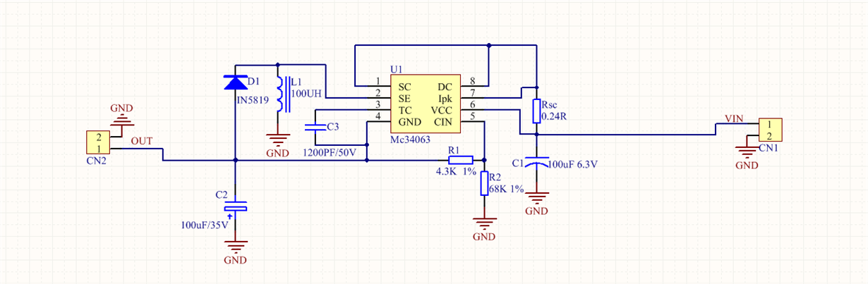
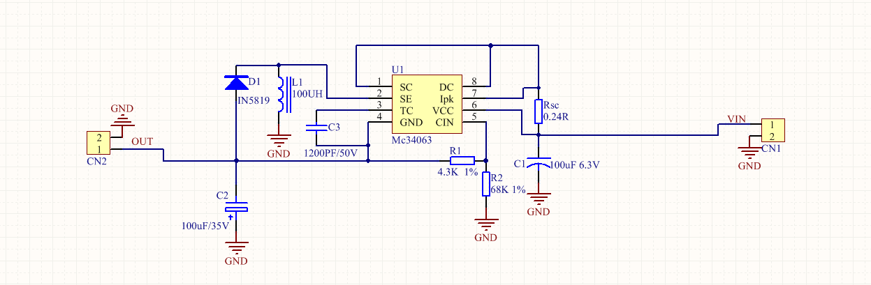
MC34063空载电流约有50MA左右,我是5V转-21v,有些偏高(我把电感换成330UH后现在约是 37MA左右,还是有些高),请问有什么解决办法吗?
This thread has been locked.
If you have a related question, please click the "Ask a related question" button in the top right corner. The newly created question will be automatically linked to this question.