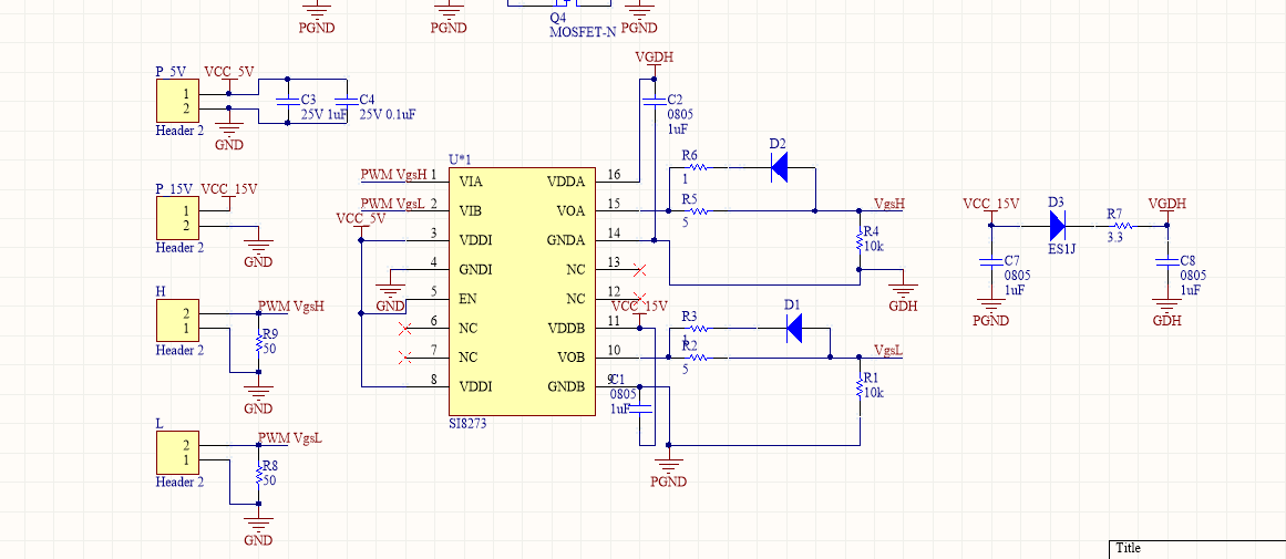
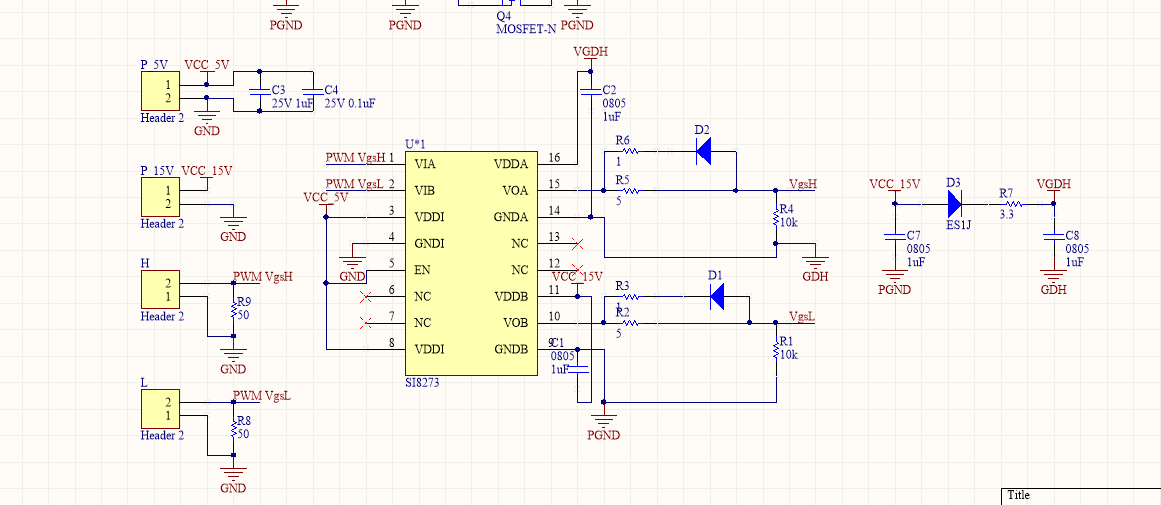
半桥驱动电路 输入信号正常,输出低次测输出正常,高次侧一直保持高电平
This thread has been locked.
If you have a related question, please click the "Ask a related question" button in the top right corner. The newly created question will be automatically linked to this question.
输入是正常的,我今天查到问题了,因为半桥的高次侧的source并不是地,所以,半桥的mos管要确保焊接好