This thread has been locked.

If you have a related question, please click the "Ask a related question" button in the top right corner. The newly created question will be automatically linked to this question.

UCC28180 PF值较低



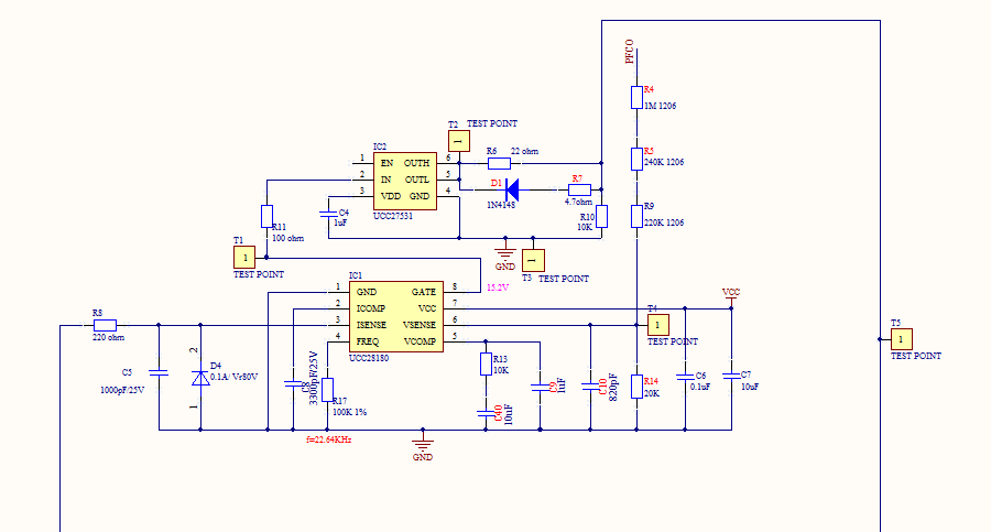
按照EXCEL设计文档设计参数,回路图如下:
 
  
 
 
 
采样电阻为2mΩ
 
输出500W 波形    PF值只有0.96
 
CH1: AC CURRENT   CH3:AC INPUT VOLTAGE
   
输出2000W 波形    PF值只有0.98
  
请问是什么原因导致的?有解决办法吗?!!!
谢谢