This thread has been locked.

If you have a related question, please click the "Ask a related question" button in the top right corner. The newly created question will be automatically linked to this question.

TPS 54335 输入侧这边烧坏的可能原因分析

Other Parts Discussed in Thread: TAS5342

目前售后那边已经反映有4个这个IC烧坏的情况,现正在分析原因,请各位帮看下可能的原因,谢谢!

以下上图。

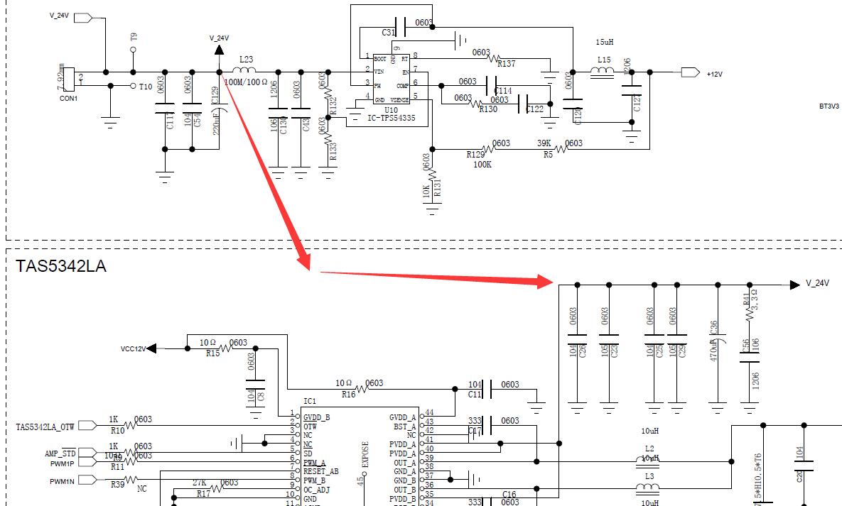
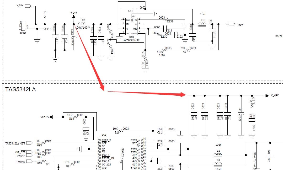
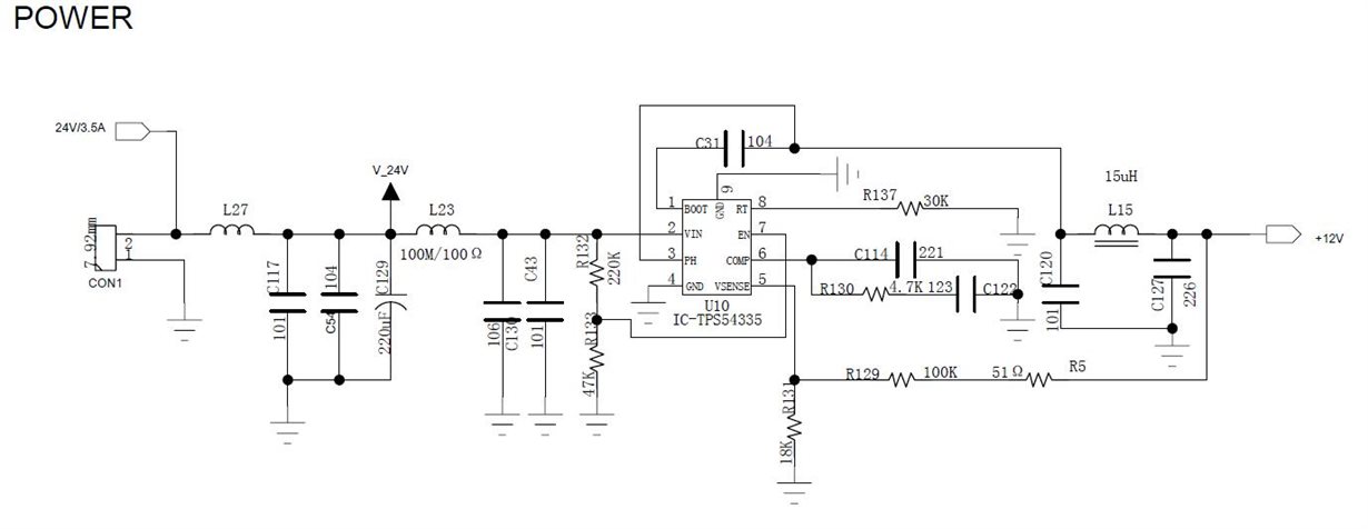
原理图:

这部分电路的PCB图:

烧坏的TPS54335的图片(都是IC输入侧这一边):

  • Hi
    输入如果存在较长导线,在启动瞬间,因为寄生电感,会产生较大的spike,会叠加在VIN上烧掉芯片VIN.
    而在你的电路上,输入有电感,更加有避免瞬态转换时,是否存在较大大输入电压到Vin脚,可以用示波器确认一下。不建议你额外增加LC(如果增加要注意参数), 输入走线尽量宽一点,输入电容尽量靠近芯片ViN。输入如果有较长导线,可以在板子上导线接口处增加一个较大的电容如并47uF.
  • 谢谢!我稍后去测试一下。输入这里加的LC,我怀疑是因为这个输入的+24V,还同时给功放IC TAS5342的供电,可能设计者的本意,是想隔离可能引起的干扰?

    附原理图如下: