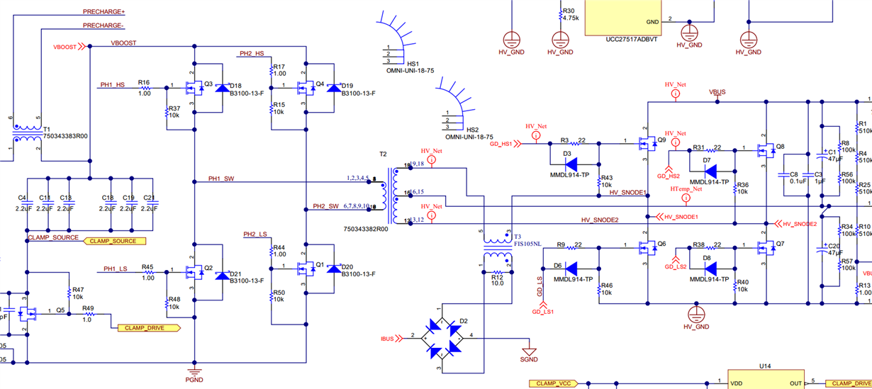
最近在使用TI的参考设计TIDA-00951做产品开发,PCB布局和BOM物料都是TI提供的料号和供应商,但实际测试时却发现有很多问题,测试情况如下:
在高压侧VBUS供电50VDC,低压侧接200欧姆电阻作为负载,Q6和Q8同时开关,Q7和Q9同时开关,Q1~Q5不提供驱动,使用示波器抓取Q8和Q7的驱动波形,Q9的漏源极电压Vds,低压侧输出电压,出现问题如下:
1、调节Q6~Q9的占空比从3%~35%,发现低压侧输出电压并未随着占空比的增大而增大,为何?
2、在Q6和Q8开通瞬间,Q9漏源极电压出现2倍于VBUS的电压尖峰,为何?
3、在Q6/Q8开通瞬间或者Q7/Q9开通瞬间,当撤去VBUS上的电压时,驱动都是很完美的(Vgs从0上升到12V消耗40ns,并且无振铃),当在VBUS上施加50VDC电压后,桥臂Q6~Q9每个管子的驱动上升段均出现了振铃,而且幅度很大,Vgs几乎下降到0V,为何?
以下是拓扑电路和相关的波形,还望各位前辈能够指点。



