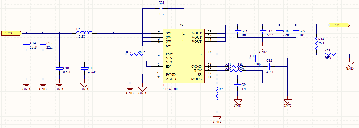
输入:3.8V 输出:3.5V VCC电压:3.7V 按照原理图,输出电压应该在5V左右,第二张图的电感我放在底层,所以看不到焊盘,麻烦看下是哪里的问题,谢谢!
This thread has been locked.
If you have a related question, please click the "Ask a related question" button in the top right corner. The newly created question will be automatically linked to this question.