Question 1: Vi=3.6v, the input current is less than 1A, it is suspected that there is a problem with the chip, there is a virtual solder, re-welding, the voltage can be stabilized, but the output current is always up to 1A.
Question 2: What is the cause of the chip whistling?
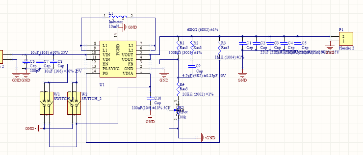
Question 3: Is there a problem with grounding? The circuit diagram is as follows

