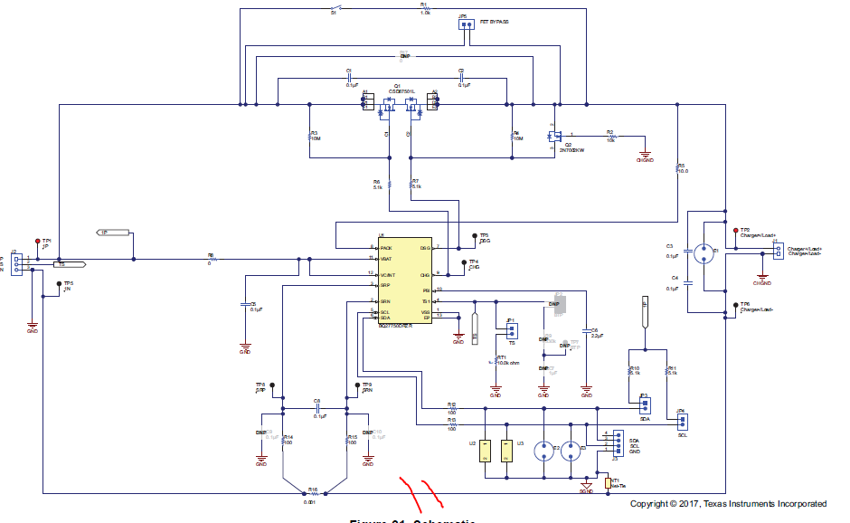
大家好,我使用BQ27750进行电量检测,不具有充电功能,pack+ pack-连接我的负载,我查到的是BQ27750检测电流是通过SRP SPN 之间的0.001欧电阻进行检测,原理图中0.001欧的电阻左侧是电池负极,也就是GND,右侧是负载的负极,而我负载的负极是GND
1、如果0.001欧右侧接负载的负极,那0.001欧电阻的左右两侧都是GND,这样影响电流检测吗?如图1
2、0.001欧电阻右侧可以不连接负载的负极?如图2
3、那0.001欧电阻右两侧的连接是什么?如何设计电路
This thread has been locked.
If you have a related question, please click the "Ask a related question" button in the top right corner. The newly created question will be automatically linked to this question.
大家好,我使用BQ27750进行电量检测,不具有充电功能,pack+ pack-连接我的负载,我查到的是BQ27750检测电流是通过SRP SPN 之间的0.001欧电阻进行检测,原理图中0.001欧的电阻左侧是电池负极,也就是GND,右侧是负载的负极,而我负载的负极是GND
1、如果0.001欧右侧接负载的负极,那0.001欧电阻的左右两侧都是GND,这样影响电流检测吗?如图1
2、0.001欧电阻右侧可以不连接负载的负极?如图2
3、那0.001欧电阻右两侧的连接是什么?如何设计电路