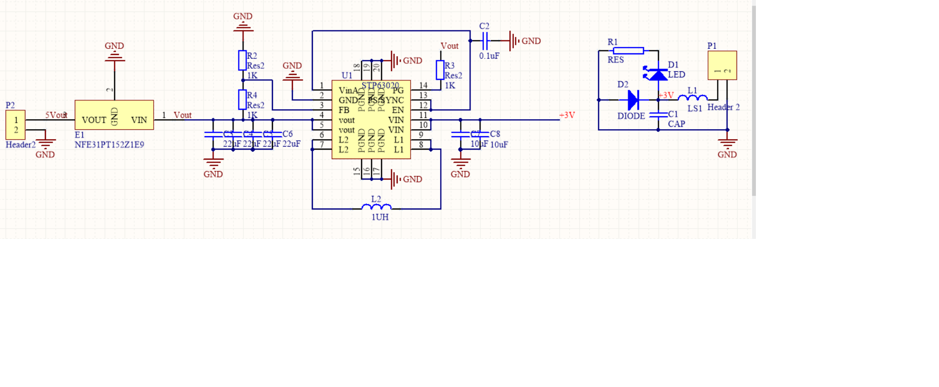
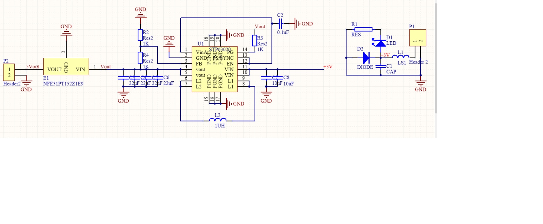
您好,我是按照芯片手册上的推荐电路搭的外围电路,用于将两节干电池输出的3V电压变成5V,按照推荐的180KΩ和1MΩ可以出3.27V,但是一旦我按照那个公式来计算,给一个1.6MΩ和180KΩ的电阻时,输出电压就只有0.7V,请问这个是什么原因,也换了别的参数比如160KΩ和20kΩ,输出也是一样,在空载时用万用表测得


This thread has been locked.
If you have a related question, please click the "Ask a related question" button in the top right corner. The newly created question will be automatically linked to this question.