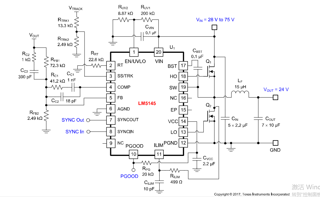
LM5145反馈引脚FB输出不正常,正常的FB输出电压是0.8V,现在突然会上升到1.2V,然后就一直往下降,求各位指点一二
This thread has been locked.
If you have a related question, please click the "Ask a related question" button in the top right corner. The newly created question will be automatically linked to this question.
LM5145反馈引脚FB输出不正常,正常的FB输出电压是0.8V,现在突然会上升到1.2V,然后就一直往下降,求各位指点一二