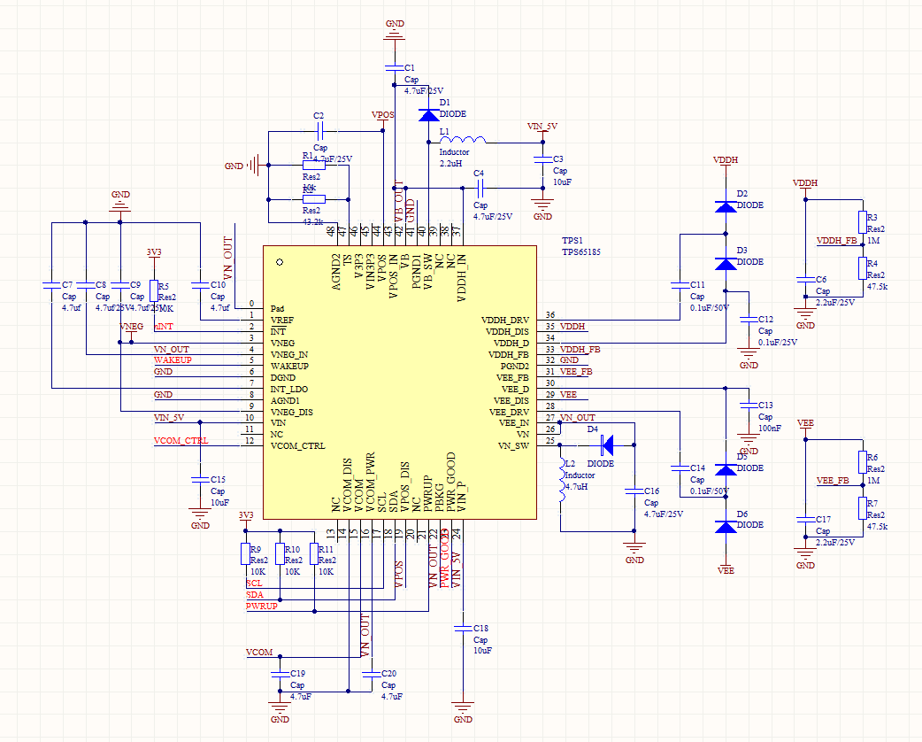
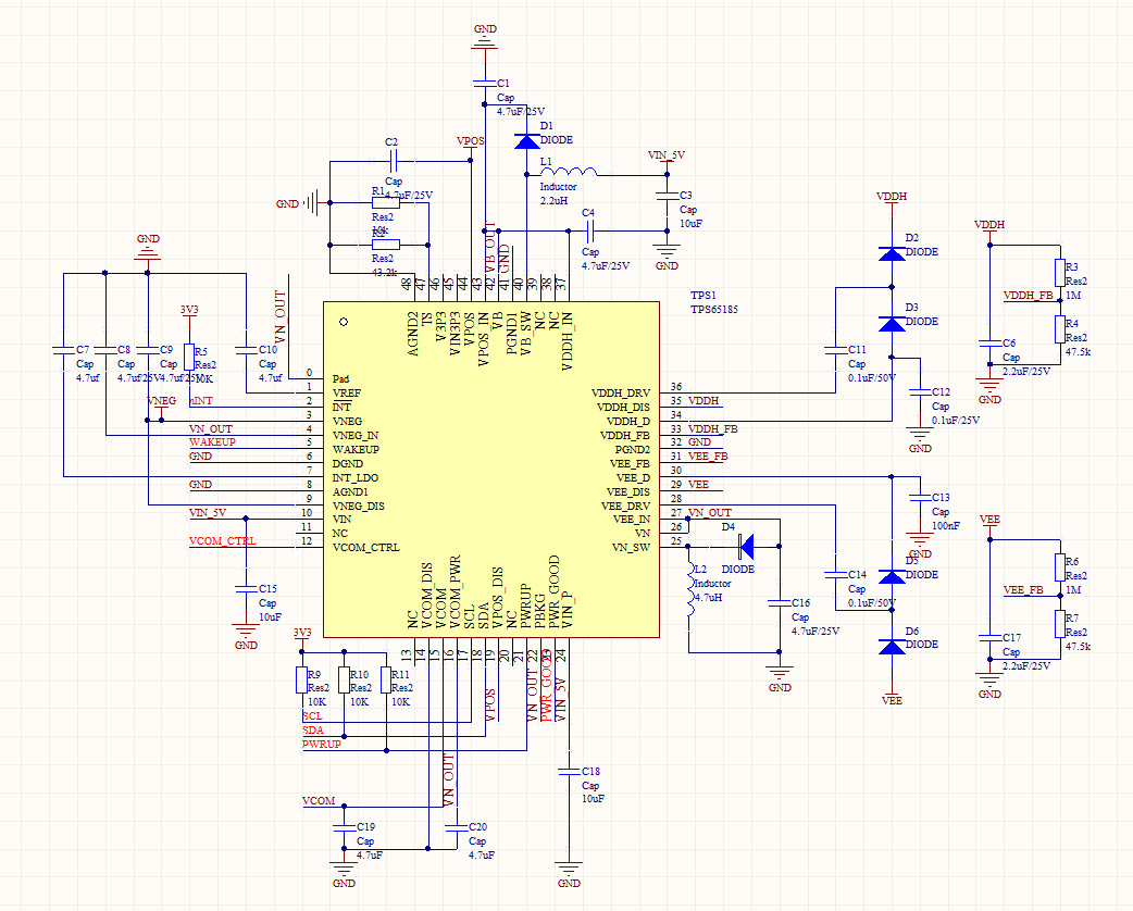
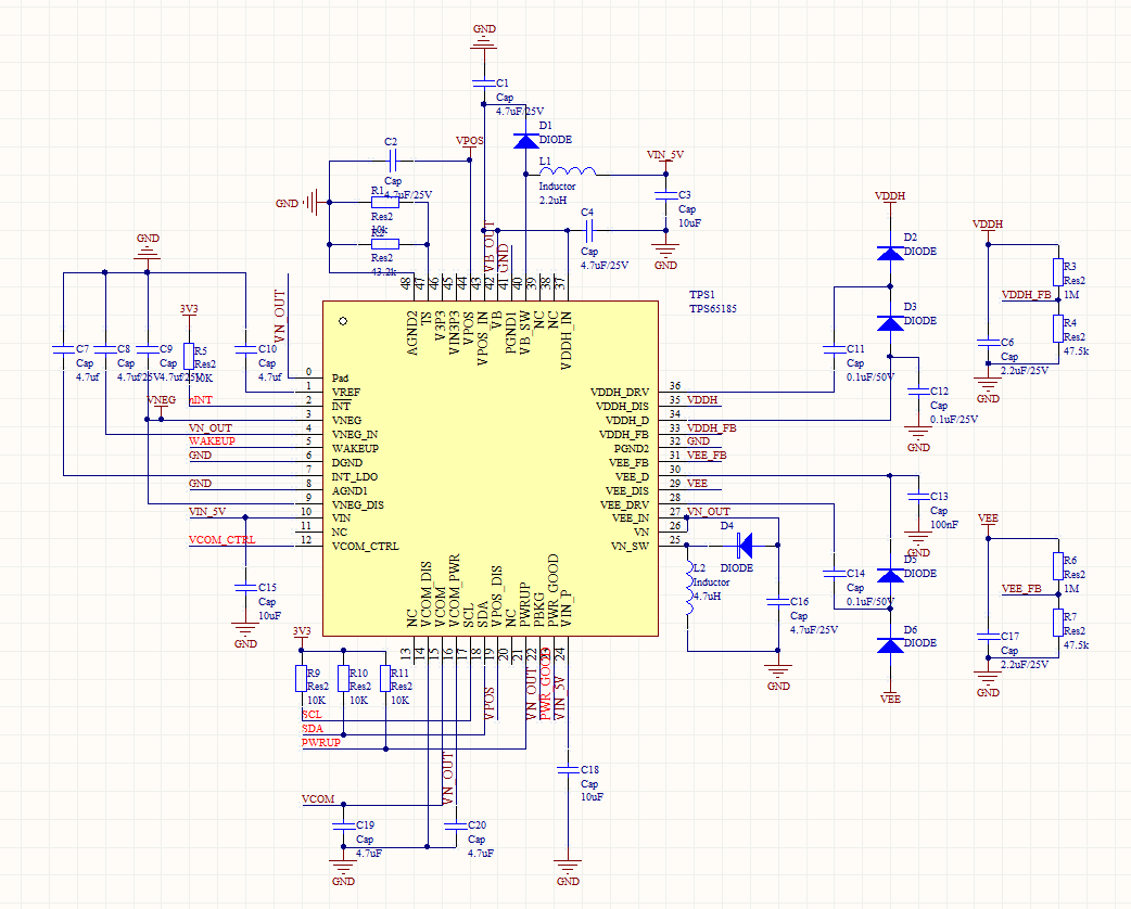
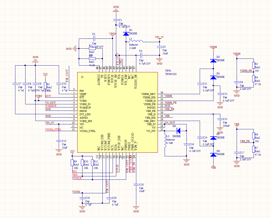
本人根据手册设计了TPS65185的板子,程序中先给wakeup高电平,延时一段时间后给pwrup脚高电平,测得vn脚会有-10v电压并且一直降低到0,其他脚无输出, 用软件debug之后到读到0x08地址的数据是0x20,想知道为什么vn脚会输出错误。
This thread has been locked.
If you have a related question, please click the "Ask a related question" button in the top right corner. The newly created question will be automatically linked to this question.
本人根据手册设计了TPS65185的板子,程序中先给wakeup高电平,延时一段时间后给pwrup脚高电平,测得vn脚会有-10v电压并且一直降低到0,其他脚无输出, 用软件debug之后到读到0x08地址的数据是0x20,想知道为什么vn脚会输出错误。