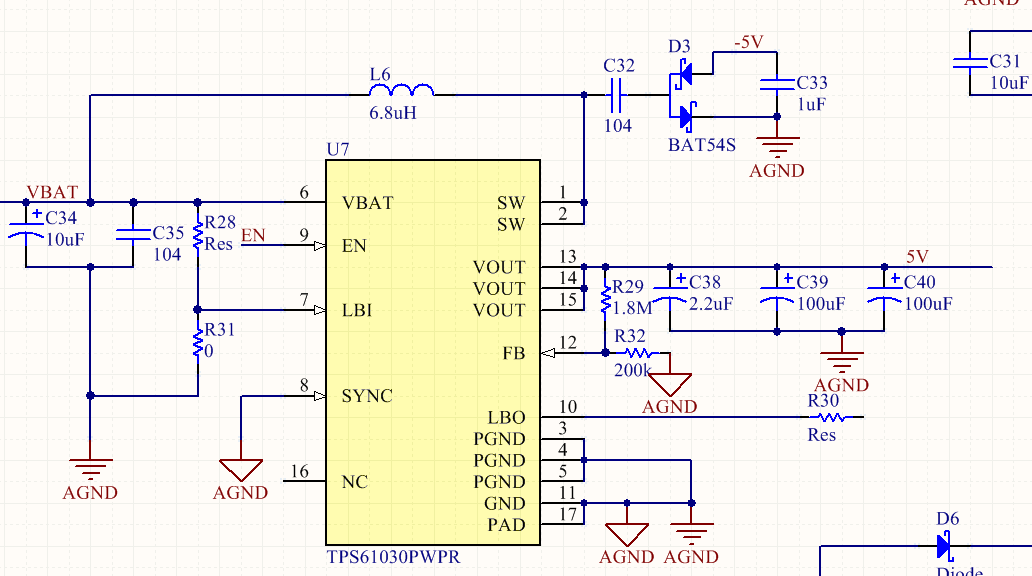
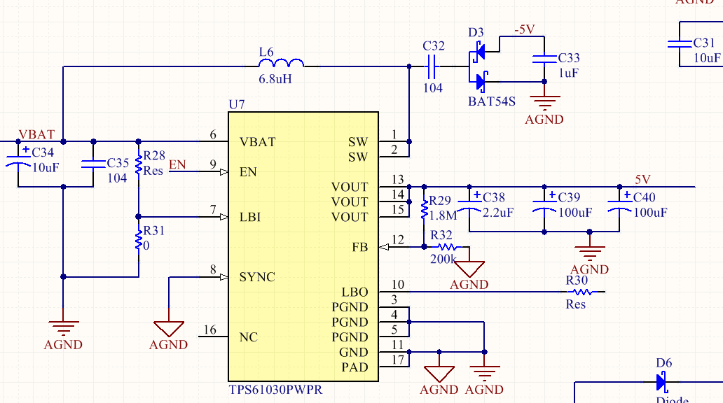
TPS61030按芯片手册推荐的电路画的PCB,焊好后,输出有尖峰脉冲大约60mv左右,是什么原因造成的?怎么去掉?波形图如下
This thread has been locked.
If you have a related question, please click the "Ask a related question" button in the top right corner. The newly created question will be automatically linked to this question.
TPS61030按芯片手册推荐的电路画的PCB,焊好后,输出有尖峰脉冲大约60mv左右,是什么原因造成的?怎么去掉?波形图如下