This thread has been locked.

If you have a related question, please click the "Ask a related question" button in the top right corner. The newly created question will be automatically linked to this question.

INA199B1 容易烧毁

Other Parts Discussed in Thread: INA199

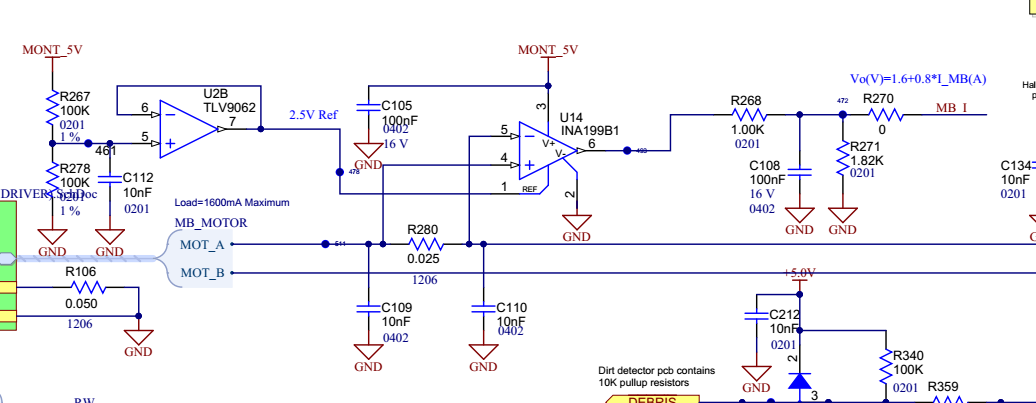
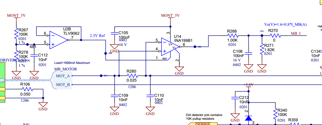
hi, 我使用INA199 设计了一个电路但是发现 IN+/IN- 容易烧毁,前级电路也是用TI芯片,所以想请教Vref电路设计是否有问题?

  • 您好,您是用INA199是在检测电流吗?MOT_A和B那端接的是什么呢?
    建议上传完整或局部完整的电路图。

    请测一下采样电阻两端的电压,如果共模电压太大的话,芯片是承受不了的。