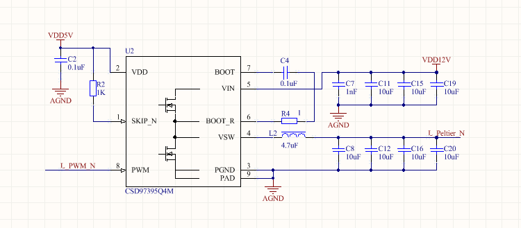
一上电,csd97374输出引脚就有一个电压,不受PWM控制。如果,先上电,再接上PWM引脚,就会正常。
This thread has been locked.
If you have a related question, please click the "Ask a related question" button in the top right corner. The newly created question will be automatically linked to this question.
一上电,csd97374输出引脚就有一个电压,不受PWM控制。如果,先上电,再接上PWM引脚,就会正常。