This thread has been locked.

If you have a related question, please click the "Ask a related question" button in the top right corner. The newly created question will be automatically linked to this question.

LM5017在DAC8760参考设计中问题

Other Parts Discussed in Thread: DAC8760, LM5017

你好

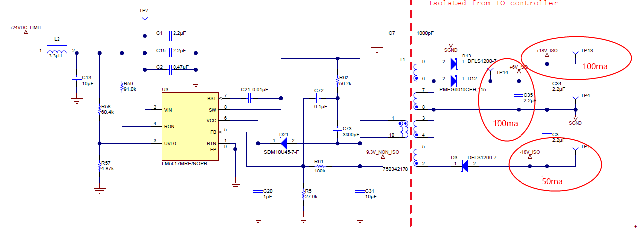
      我在参考DAC8760(用于可编程逻辑控制器 (PLC) 的 16 位模拟混合输入和输出模块参考设计)设计中,使用到LM5017电路部分。

其中我需要次级电压电流:15V  100ma;-15V  50ma;5V  100ma。如下图。请问该电路是否可以满足设计需求?

      其中LM5017电路中使用变压器参数如下,其中有标记15v  50ma;是否此变压器限制不能满足我的设计需求?

如果是,是否可更换变压器达到设计需求?

谢谢!