This thread has been locked.

If you have a related question, please click the "Ask a related question" button in the top right corner. The newly created question will be automatically linked to this question.

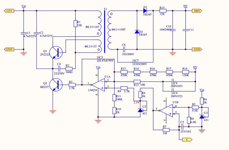
RCC自激振荡电路请求分析



先帖原理图:

请问C2、C4和R2的作用,谢谢!