请大家给我指点一下谢谢!
输入 24V
输出 5V 9A
开关频率 227KHZ
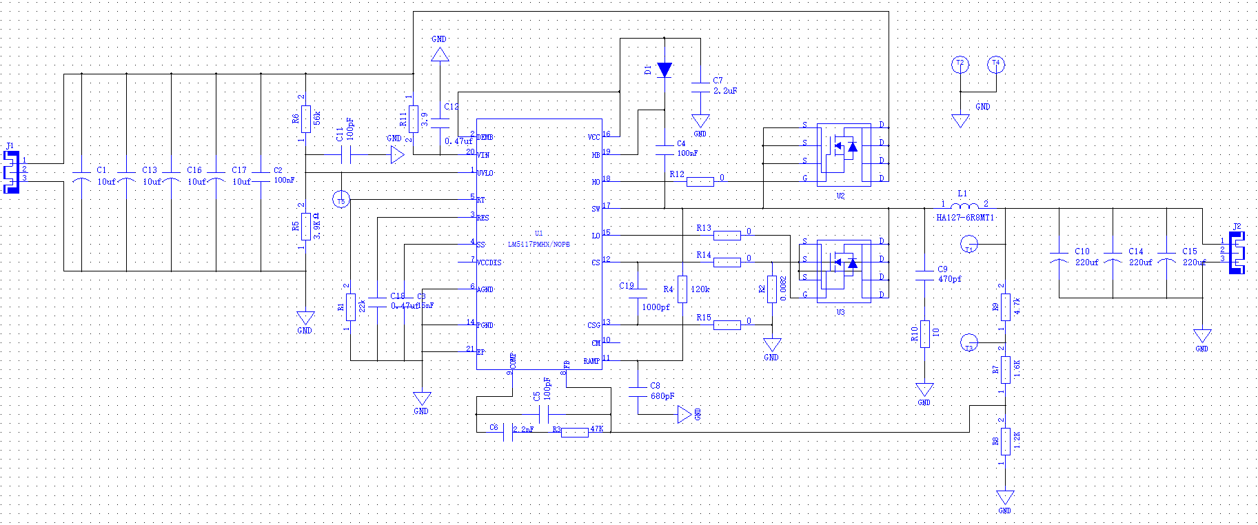
下面是我的原理图,根据webench修改的
电源在带载后电压跌落很快,且电感容易饱和,在开机下电,第二次上电后电感就会叫,电感参数为:
6.80uH DCR:15mΩ Irms : 11.50A Isat : 18A 请大家给我指点一下谢谢啦
下面是PCB 共四层 第二层和第三层为GND
This thread has been locked.
If you have a related question, please click the "Ask a related question" button in the top right corner. The newly created question will be automatically linked to this question.
请大家给我指点一下谢谢!
输入 24V
输出 5V 9A
开关频率 227KHZ
下面是我的原理图,根据webench修改的
电源在带载后电压跌落很快,且电感容易饱和,在开机下电,第二次上电后电感就会叫,电感参数为:
6.80uH DCR:15mΩ Irms : 11.50A Isat : 18A 请大家给我指点一下谢谢啦
下面是PCB 共四层 第二层和第三层为GND