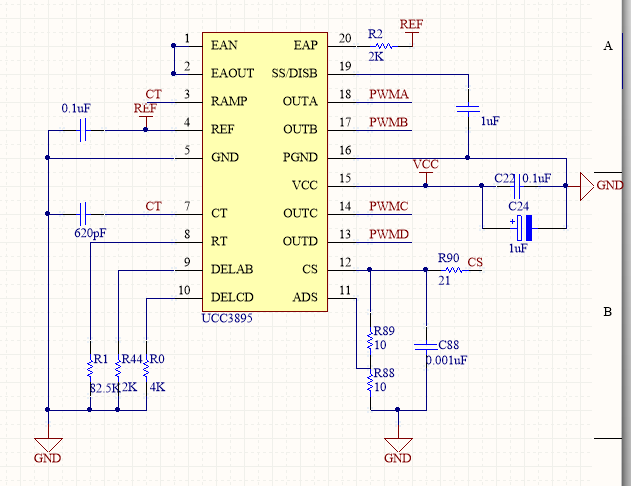
最近在做UCC3895的电压控制模式移相全桥开关电源,我采用电压单闭环来控制,请问CS引脚还用不用接原边电流,如果不接的话又该如何连接??附上一张原理图。本人萌新,望谅解。谢谢
This thread has been locked.
If you have a related question, please click the "Ask a related question" button in the top right corner. The newly created question will be automatically linked to this question.
最近在做UCC3895的电压控制模式移相全桥开关电源,我采用电压单闭环来控制,请问CS引脚还用不用接原边电流,如果不接的话又该如何连接??附上一张原理图。本人萌新,望谅解。谢谢