用TPS63700官方原理图搭了一个电路,我用的USB供电,现在用电脑的USB供电是没有问题的,输出有-12V,负载我接了一个510R的电阻。
然后我想测试一下功耗,我用艾德克斯的可调电源IT6332B输入一个5V,然后无法输出-12V了,输出变成了0V,这是为什么呢?可调电源肯定是好的。
上面是最开始的帖子,刚测试发现,电压会掉,接USB供电,最开始-12V,然后过一段时间一下子就掉到0V了,但是Vref引脚正常还是1.2V,FB引脚也是0V,但是没有输出了。
This thread has been locked.
If you have a related question, please click the "Ask a related question" button in the top right corner. The newly created question will be automatically linked to this question.
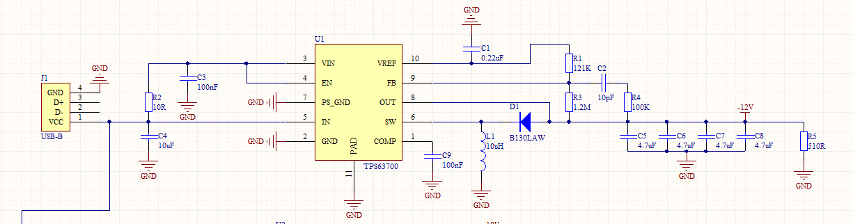
用TPS63700官方原理图搭了一个电路,我用的USB供电,现在用电脑的USB供电是没有问题的,输出有-12V,负载我接了一个510R的电阻。
然后我想测试一下功耗,我用艾德克斯的可调电源IT6332B输入一个5V,然后无法输出-12V了,输出变成了0V,这是为什么呢?可调电源肯定是好的。
上面是最开始的帖子,刚测试发现,电压会掉,接USB供电,最开始-12V,然后过一段时间一下子就掉到0V了,但是Vref引脚正常还是1.2V,FB引脚也是0V,但是没有输出了。