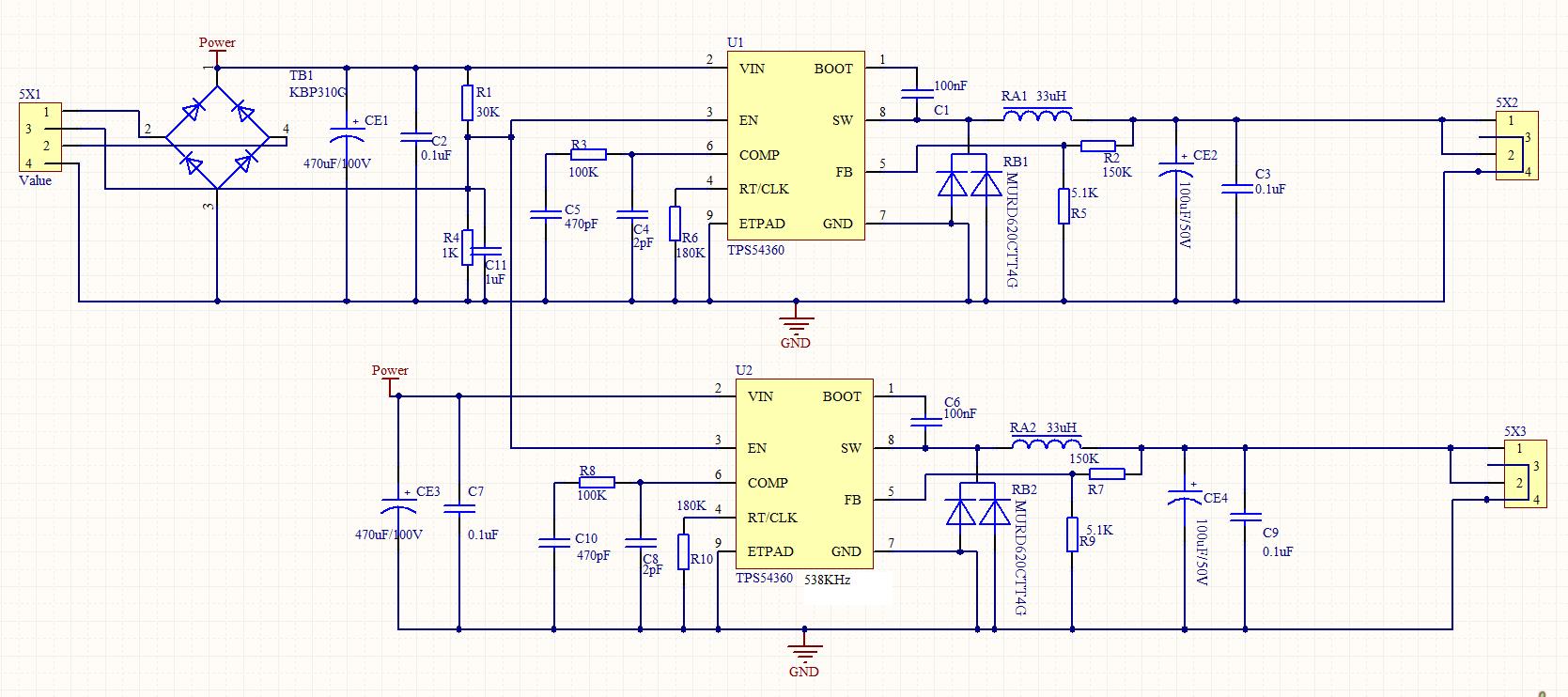
电源输入DC34,输出24V,设计输出最大3.5A 单时空载(后输出端并联30K电阻)上电就烧毁;请问大神芯片的GND和底部POWERPAD焊盘内部怎么连接的,我看手册功能框图内部有电阻连接的?当调试时我是手工焊接没办法确认是否与GND连接良好;目前手头上没有好的芯片了,大神们不能帮忙分析一下什么原因,如果GND和底部POWERPAD焊盘接触不良上电会有什么问题?印制板参考推荐设计,两层板。
This thread has been locked.
If you have a related question, please click the "Ask a related question" button in the top right corner. The newly created question will be automatically linked to this question.
电源输入DC34,输出24V,设计输出最大3.5A 单时空载(后输出端并联30K电阻)上电就烧毁;请问大神芯片的GND和底部POWERPAD焊盘内部怎么连接的,我看手册功能框图内部有电阻连接的?当调试时我是手工焊接没办法确认是否与GND连接良好;目前手头上没有好的芯片了,大神们不能帮忙分析一下什么原因,如果GND和底部POWERPAD焊盘接触不良上电会有什么问题?印制板参考推荐设计,两层板。
你layout的铺地太小了,顶层要大面积覆铜,用以快速散热