This thread has been locked.

If you have a related question, please click the "Ask a related question" button in the top right corner. The newly created question will be automatically linked to this question.

在WEBENCH提供的TPS92691推荐设计Vin为何要添加电阻和电容?



【最近问的电源设计的问题有点多,之前主要做嵌入式设计。叨扰了】

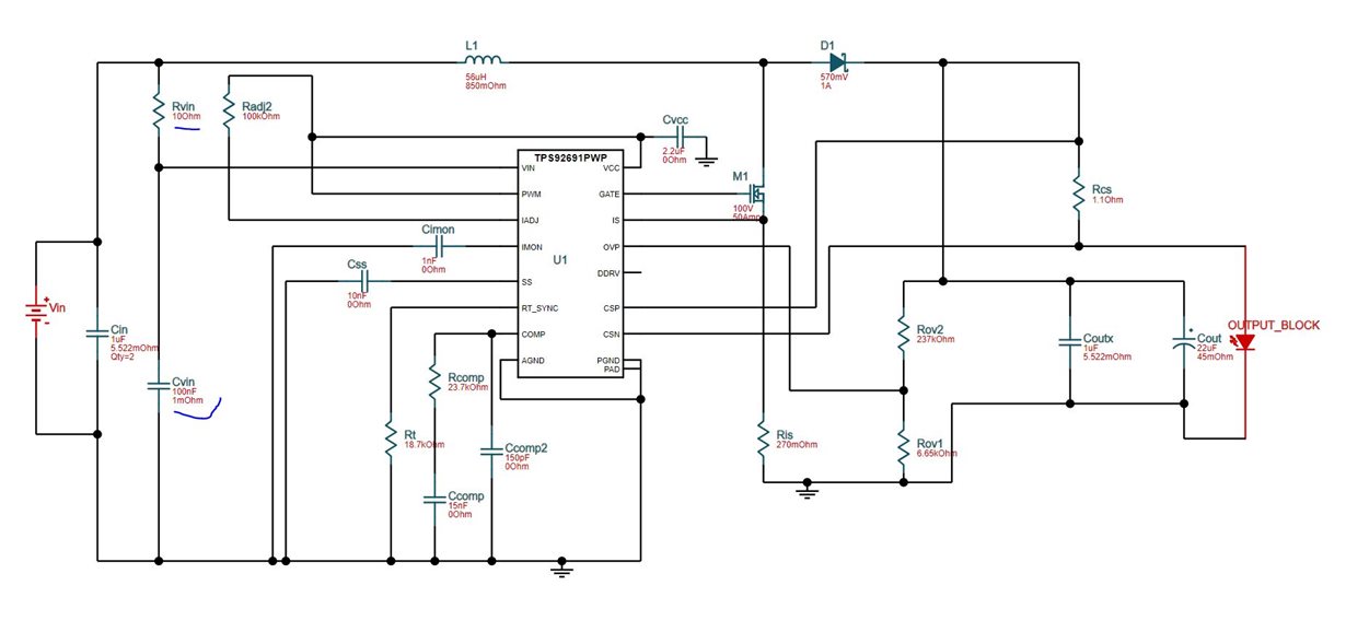
这里我用WEBENCH简单生成的设计链接 : webench.ti.com/.../SDP.cgi

我的输入是24V直流,但为了保险起见我设置的输入是23~25V。 我驱动的LED是一颗COB LED。Typical电流是0.17A,功率6.1W。我现在的问题是在WEBENCH的推荐设计中在输入电压到Vin之间官方给连接了一颗10Ω,1/4W的电阻Rvin,然后在Vin和GND之间连接0.1uF的电容Cvin。

我想知道为什么?

我猜测是为了软起动或者简单滤波。但是如果是滤波一颗电感不就够了,加上电阻岂不是有震荡。

请高人解释一下。谢谢!