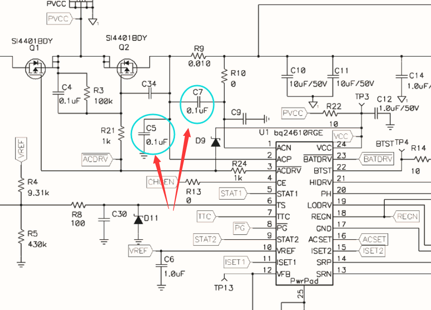
请教一下,BQ24610 通过ACP/ACN 来设置Adapter 的电流,但是 System Load 存在明显超过电流设置的情况,宽度在2~4ms左右;
这样会不会导致BQ24610认为电流超限,从而关闭输入MOS,并且导致电池去放电?
如何滤除这种脉冲?能否通过(EVM板)C5/C7来改善?
BQ24610芯片内部是否有过流触发的时间容限,如满足多少ms才触发?(规格书中没有看到对应参数)
This thread has been locked.
If you have a related question, please click the "Ask a related question" button in the top right corner. The newly created question will be automatically linked to this question.
请教一下,BQ24610 通过ACP/ACN 来设置Adapter 的电流,但是 System Load 存在明显超过电流设置的情况,宽度在2~4ms左右;
这样会不会导致BQ24610认为电流超限,从而关闭输入MOS,并且导致电池去放电?
如何滤除这种脉冲?能否通过(EVM板)C5/C7来改善?
BQ24610芯片内部是否有过流触发的时间容限,如满足多少ms才触发?(规格书中没有看到对应参数)