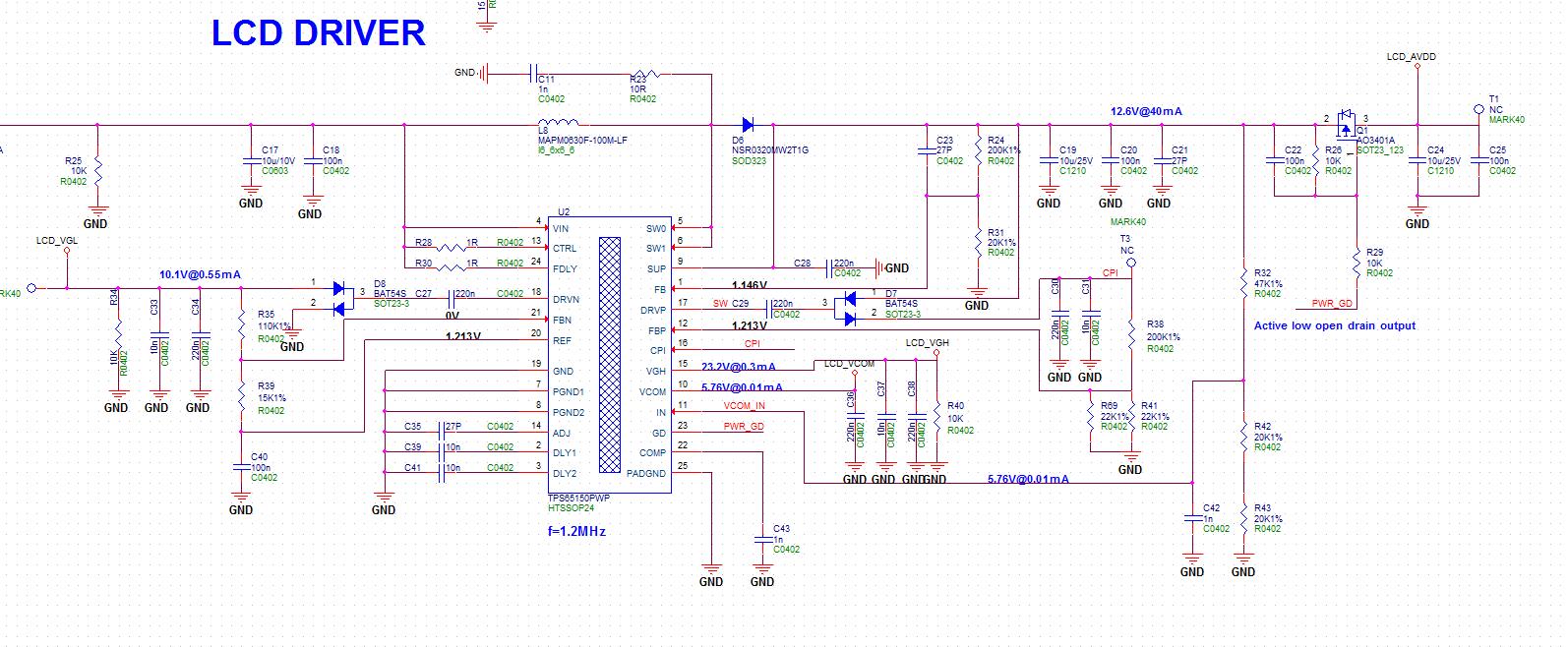
使用TPS65150时,VGH,VGL,升压电压都正常,但是VCOM无输出,测量发现,VCOM的输入参考IN.会拉低分压器的电压(设置值5.6V左右,接入IN引脚后只有2V左右),直接在IN引脚飞一个5.6V直流过去,VCOM还是无输出。
This thread has been locked.
If you have a related question, please click the "Ask a related question" button in the top right corner. The newly created question will be automatically linked to this question.
使用TPS65150时,VGH,VGL,升压电压都正常,但是VCOM无输出,测量发现,VCOM的输入参考IN.会拉低分压器的电压(设置值5.6V左右,接入IN引脚后只有2V左右),直接在IN引脚飞一个5.6V直流过去,VCOM还是无输出。
VSUP:12.5V,VCOM空载也没输出,CPI有输出,VGH无输出