Dear TI team:
客户的产品使用的TI的LV14260用来给GPRS/GPS模块供电(输入13V 输出4.3V@peak 1A) , 现经过多个板子的重复实验都出现如下问题:在常温下,LV14260可以正常工作;当环境温度在-20℃温度,电流处于峰值时,电压会突然下降到3.5V以下,导致GPRS/GPS模块无法工作。
1.查看了下SW波形,当低温下,SW波形一直不正常,如下图黄线,怀疑是Cboot容值太小导致,将0.1uF改成1uF(X5R)后还是相同的波形
2. 输出还接了220uF电解电容,后将其改成220uF陶瓷电容后,问题也无法解决
请问下该问题应该如何解决 ? 谢谢!
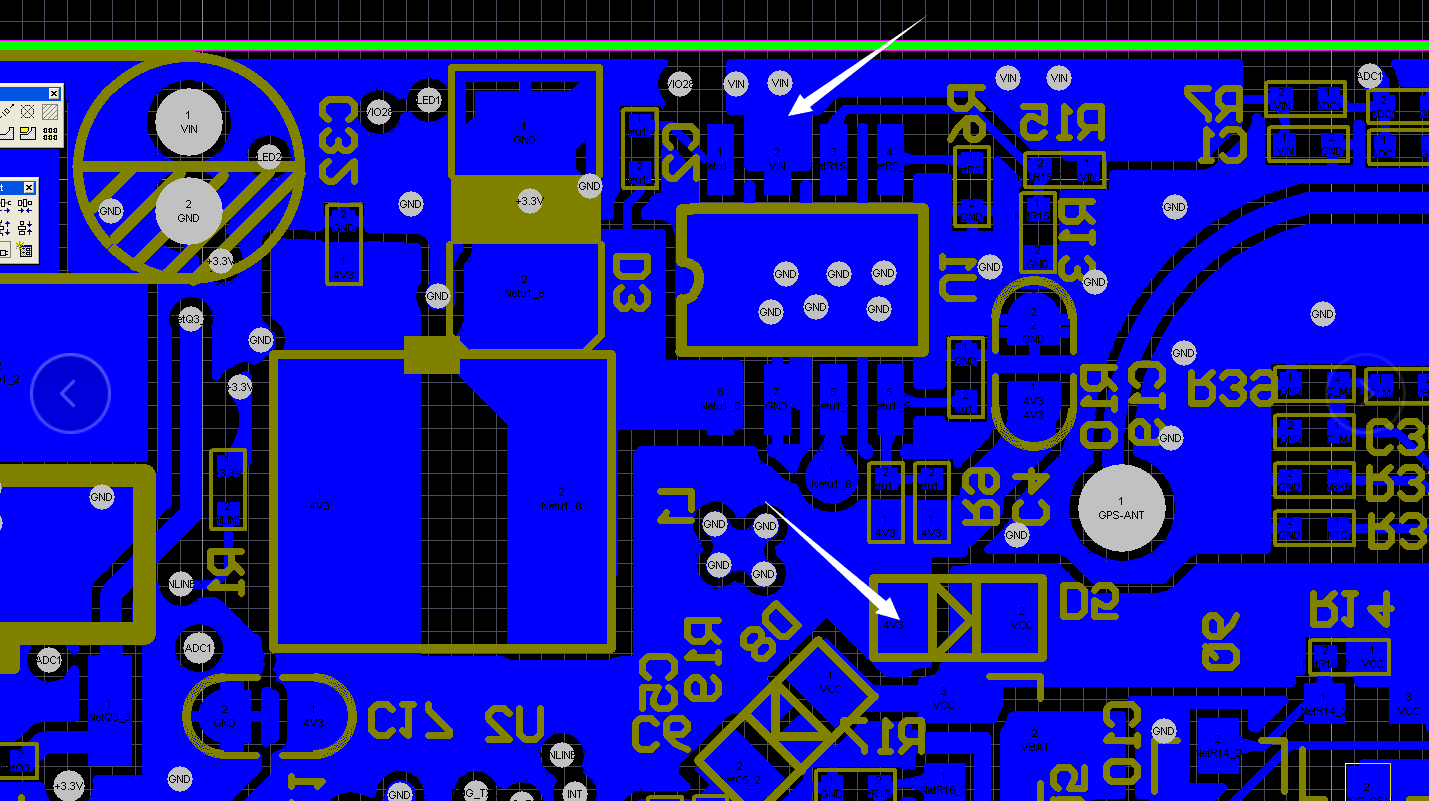
以下是客户的原理图和PCB:


