This thread has been locked.

If you have a related question, please click the "Ask a related question" button in the top right corner. The newly created question will be automatically linked to this question.

BQ34Z100-G1大电流放电下SOC不准



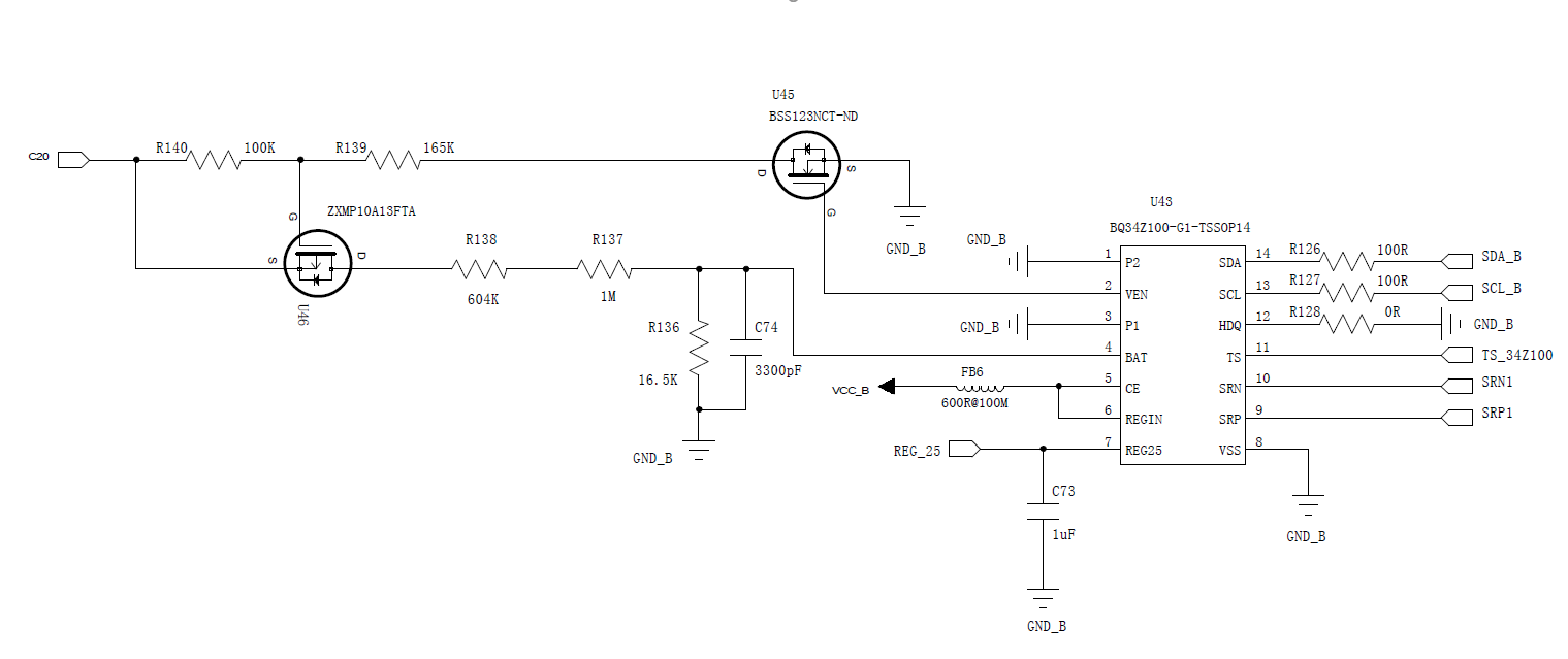
我们现在用的TI的一款BQ34z100-Q1电量计,使用它出现点问题,在30A大电流下恒流放电,SOC从100%~90%都是非常准的,但90%以下就很不准了,掉电非常快,在10A恒流放电,SOC全程很准,芯片也自学习了。附件是原理图和配置参数
5722.Golden Image.zip以上,感谢!