This thread has been locked.

If you have a related question, please click the "Ask a related question" button in the top right corner. The newly created question will be automatically linked to this question.

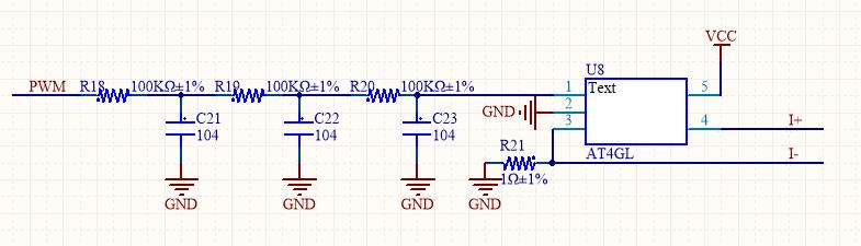
SOT23-5 封装丝印AT4GL的芯片是什么型号 ?