This thread has been locked.

If you have a related question, please click the "Ask a related question" button in the top right corner. The newly created question will be automatically linked to this question.

TPS61021A输入1.4V,输出2.7V,输出电流到140mA,芯片就不工作了

Other Parts Discussed in Thread: TPS61021A

TPS61021A,用DCDC电源模拟单节干电池供电,输出2.7V,带载140mA(瞬时),输入大于1.4V时没有问题;如果此时调低输入到1.4V以下,芯片输入电压瞬时就被拉低到0.5V以下,芯片不工作,将输入电流拉到1.2A,输出变为0. 按照datasheet,此时的带载能力至少应该在1A左右,怎么会相差这么大?

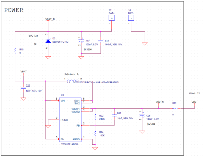
附上原理图和layout,供参考,电感用的是datasheet推荐的DFE252012P-R47M,0.47uH,饱和电流5.7A。输入和输出端留了2个电阻是为了测试方便,后来都短路了。

请问是什么原因呢?

  • HI
    首先你需要考虑,你选用的是饱和电流足够的功率电感,其次你选用的电池电流输出能力(如果你选用的干电池是1.5V,瞬间很大电流的时候会因为内阻存在一定的压降,输入电压拉低,更需要电流更大的功率电感)
    layout上,输入电容尽量靠近功率电感输入端。
  • Hi Johnsin,

    谢谢回复!

    调试时用的是可编程的电源,并不是干电池,可以排除内阻问题。其次,这个电感是TI推荐用在下图电路的,饱和电流是5.7A,应该是足够的吧?

    唯一不同的是图中输入电压是1.8V以上,我的输入电压是1.4V以下。

    输入电容已经改到靠近电感了,情况没有改善。能工作的情况:输入1.5V,0.5A,输出2.7V,0.14A,效率59%。输入再低到1.4V以下时,输入会瞬时被拉低到0.5V以下,芯片应该是UVLO了。

  • Hi
    将输入波形传上来看一下? 功率电感是否有实际测试过饱和电流?(或者你用曾经用过的电感,饱和电流够大就行,感值略微大一点没有关系)
  • Hi Johnsin,

    黄色的是输出电压,红色的是输入电压。这次测试里面,输入在1.6v以上是正常的,两个电压都没有跌落。这是输入1.5V时的波形,在加上负载后输入会跌落到0.76V左右:

    电感暂时没有换,手边也没有更合适的了,现在用的物料是正规渠道的,应该是没有问题的。

  • Hi
    那个代理商? 或者你测试一下电感的饱和电流也是可以的,测试方法baidu就有。
  • 你的输入源有没有限流啊。测试一下输入电压降低到1.4时SW节点波形,看是否正常工作