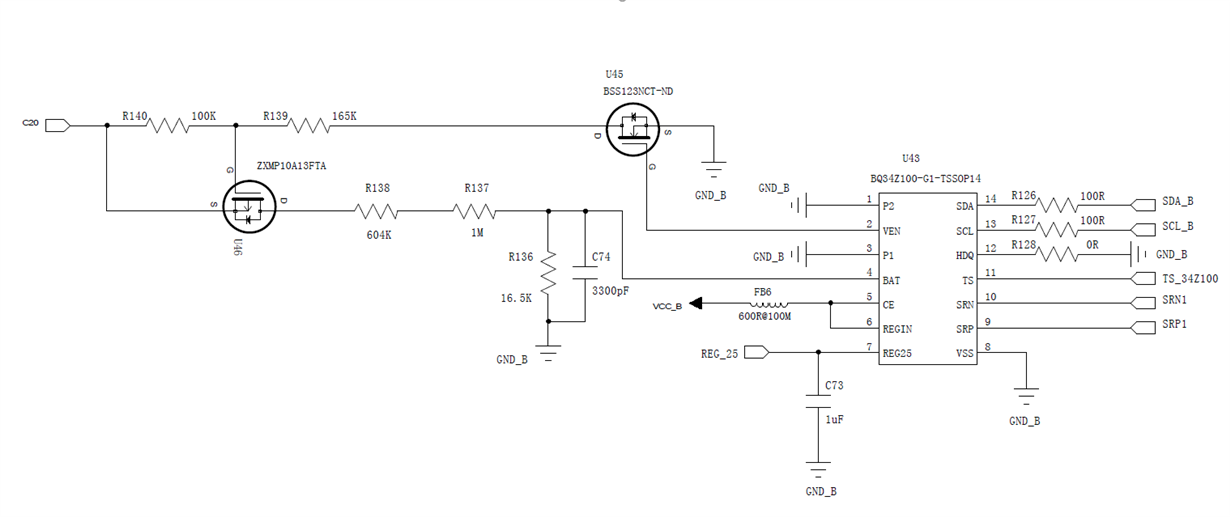
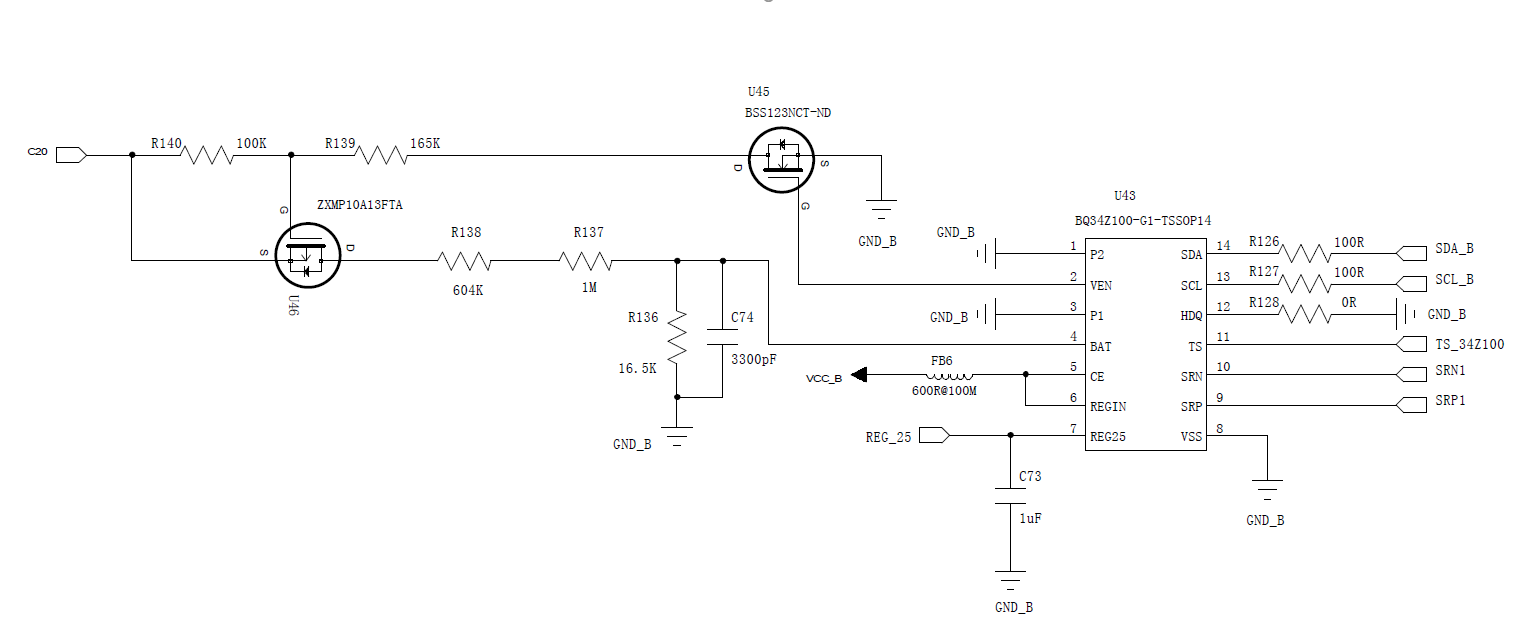
你好,我现在手头上有几组72V40AH的锂电池pack,三星电芯,电池保护板自己做的,保护板方案采用BQ76930+BQ34Z100-G1. BQ34Z100-G1已针对pack配置参数,自学习成功,测试中发现一奇怪现象,10A,15A,20A恒流放电,整个放电过程SOC都很准确,24A,30A,36A恒流放电,SOC从100%~90%都是非常准的,但90%以下衰减非常快。帮忙看看什么问题。下面是原理图。
感谢!
This thread has been locked.
If you have a related question, please click the "Ask a related question" button in the top right corner. The newly created question will be automatically linked to this question.
你好,我现在手头上有几组72V40AH的锂电池pack,三星电芯,电池保护板自己做的,保护板方案采用BQ76930+BQ34Z100-G1. BQ34Z100-G1已针对pack配置参数,自学习成功,测试中发现一奇怪现象,10A,15A,20A恒流放电,整个放电过程SOC都很准确,24A,30A,36A恒流放电,SOC从100%~90%都是非常准的,但90%以下衰减非常快。帮忙看看什么问题。下面是原理图。
感谢!