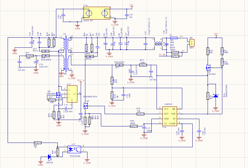
我的转换器又出现导通10ms就判断的问题。降压电路我通过调整辅助绕组的分压电阻解决了,但升压电路通过调整辅助绕组分压电阻却不能解决。上图请教大家。波形图如下:CH1:out; CH2:vcc;CH4:Vss的电压波形。

This thread has been locked.
If you have a related question, please click the "Ask a related question" button in the top right corner. The newly created question will be automatically linked to this question.
我的转换器又出现导通10ms就判断的问题。降压电路我通过调整辅助绕组的分压电阻解决了,但升压电路通过调整辅助绕组分压电阻却不能解决。上图请教大家。波形图如下:CH1:out; CH2:vcc;CH4:Vss的电压波形。
