This thread has been locked.
If you have a related question, please click the "Ask a related question" button in the top right corner. The newly created question will be automatically linked to this question.
HI
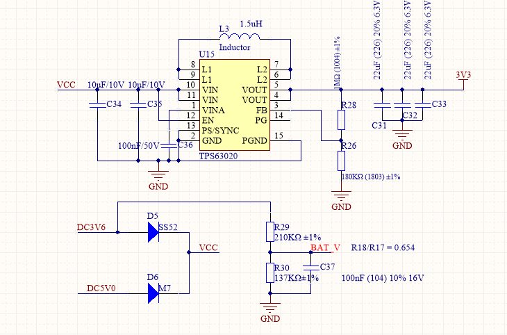
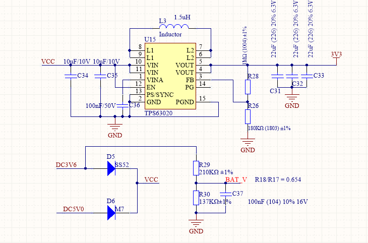
安装人员还反应了一个问题 刚装上去是好的,然后用手摸了一下 不知道什么原因一会就发热了,另外如何电感饱和电流选择小了会出现这样的问题吗?
电感饱和就会被短路,Vin就会通过MOS直接到GND,造成损坏,你的电感饱和电流多少呢
你输入输出以及负载是多少,这样可以推出输入电流,你再估算一下电感电流,就可以大致知道电感的峰值电流,就可以判断饱和电流时候足够