This thread has been locked.

If you have a related question, please click the "Ask a related question" button in the top right corner. The newly created question will be automatically linked to this question.

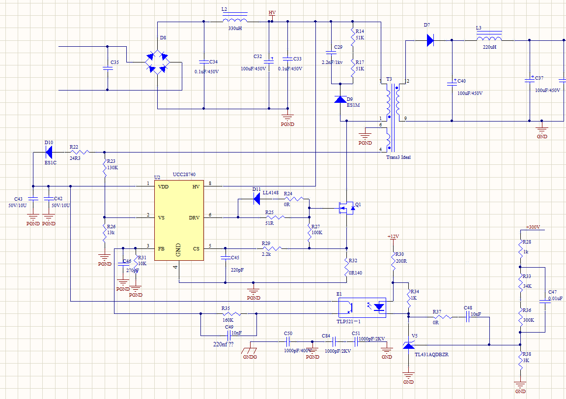
UC28740做的反激电源关于频率和波形抖动的问题



电路工作参数:1、输入电压176~264Vac。2、输出电压280Vdc,输出电流400mA。3、变压器40:80:6,初级感量300uH。

目前调试的输出电压电流均正常。问题:1、变压器有响声。2、频率一直在35KHz左右,频率上不去。3、输出波形抖动,不稳定。  比较厉害。