Other Parts Discussed in Thread: UC3844

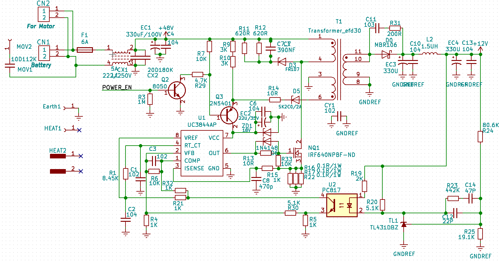
UC3844电源电流生成的设计报告是12V5A,实际做出来的只能去到1A,然后增加负载就被拉低了。变压器都做了很多个了,频率也更改了。原理图中R32,R4没有焊接,R21焊接0R。
This thread has been locked.
If you have a related question, please click the "Ask a related question" button in the top right corner. The newly created question will be automatically linked to this question.