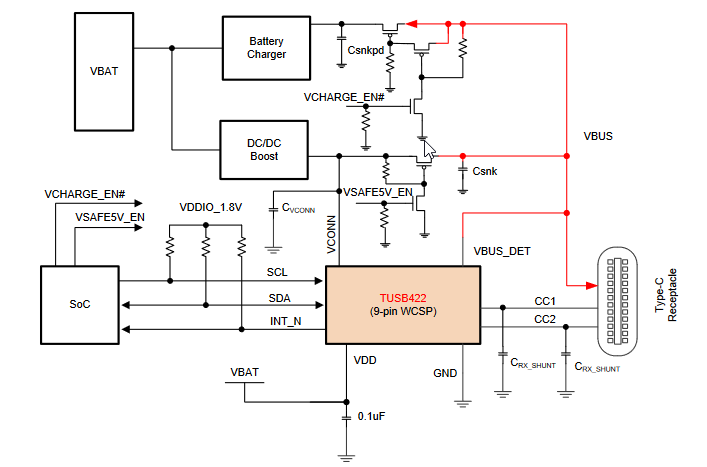
1:配合TUSB422做usb type-c pd锂电池充电的battery charger 和DCDC选择那一颗型号比较好?
2:有没有其他usb type-c pd 锂电池充电的便宜方案?
This thread has been locked.
If you have a related question, please click the "Ask a related question" button in the top right corner. The newly created question will be automatically linked to this question.
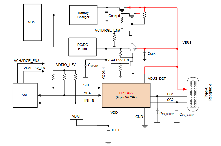
1:配合TUSB422做usb type-c pd锂电池充电的battery charger 和DCDC选择那一颗型号比较好?
2:有没有其他usb type-c pd 锂电池充电的便宜方案?