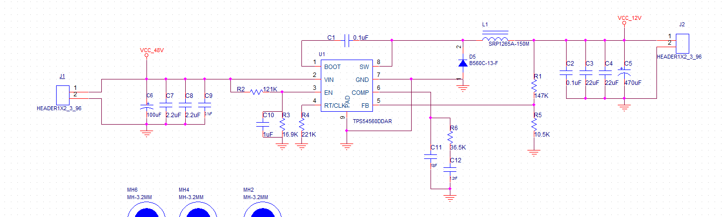
如题,目前选用TPS54560 48V转12V,正常使用没有问题,但是正常使用过程中加负载(负载前端470uf的电容)会出现掉电的情况,这可以理解,但是掉电后芯片立马调整,输出了一个20多V的电压,我看芯片手册是有这样的一个过程,但是范围不应该这么大,想请问如何调整这个范围,波形如图
This thread has been locked.
If you have a related question, please click the "Ask a related question" button in the top right corner. The newly created question will be automatically linked to this question.
如题,目前选用TPS54560 48V转12V,正常使用没有问题,但是正常使用过程中加负载(负载前端470uf的电容)会出现掉电的情况,这可以理解,但是掉电后芯片立马调整,输出了一个20多V的电压,我看芯片手册是有这样的一个过程,但是范围不应该这么大,想请问如何调整这个范围,波形如图