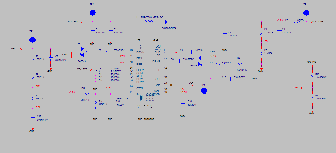
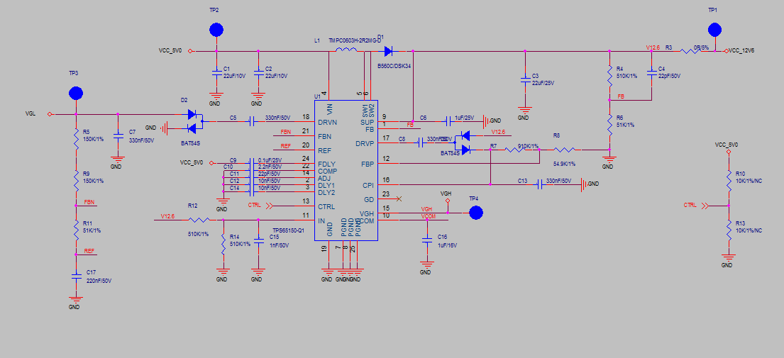
我的电路是按推荐电路设计的,但是boost sup的电压一直是5V(怀疑是输出电压直接经过电感的电压),其余的输出为0,请问这应该是怎么回事呢?
This thread has been locked.
If you have a related question, please click the "Ask a related question" button in the top right corner. The newly created question will be automatically linked to this question.
我的电路是按推荐电路设计的,但是boost sup的电压一直是5V(怀疑是输出电压直接经过电感的电压),其余的输出为0,请问这应该是怎么回事呢?