This thread has been locked.

If you have a related question, please click the "Ask a related question" button in the top right corner. The newly created question will be automatically linked to this question.

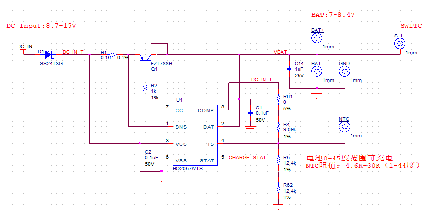
bq2050W的STAT引脚输出电压不稳定问题

Other Parts Discussed in Thread: BQ34Z100-G1

电路图如图,9V直流充电时STAT引脚输出电压有时为8.4V,有时是4.45V,换了芯片也是这个问题