This thread has been locked.

If you have a related question, please click the "Ask a related question" button in the top right corner. The newly created question will be automatically linked to this question.

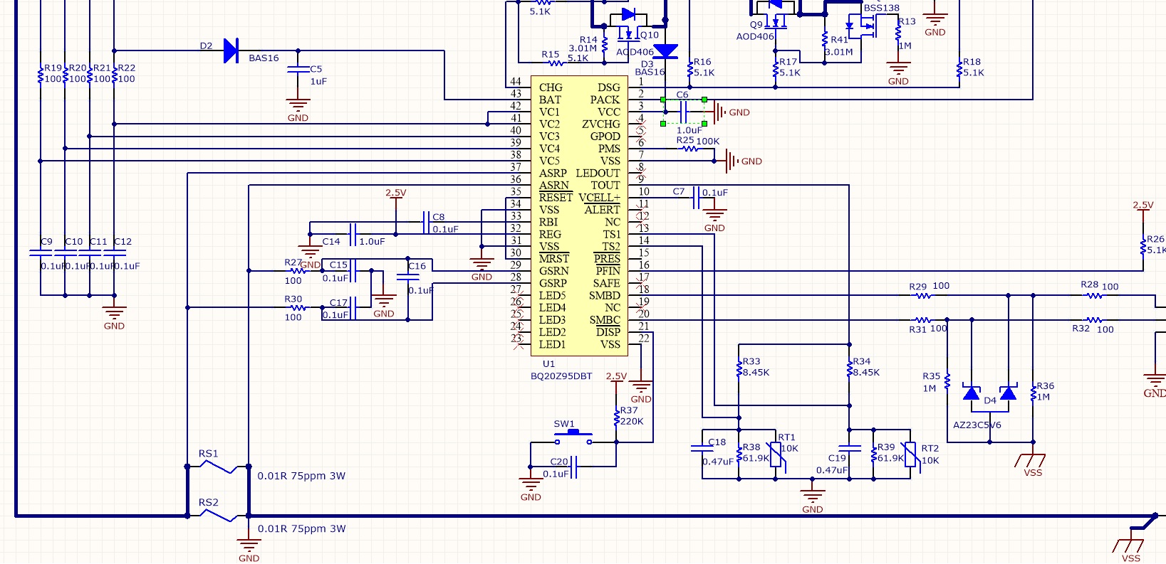
bq20z95 REG2.5V 沒有电壓輸出, 也不能跟EV2300通訊



你好, bq20z95 REG2.5V 沒有電壓輸出, 也不能跟EV2300通訊, 新IC首次通電有什麽步驟?