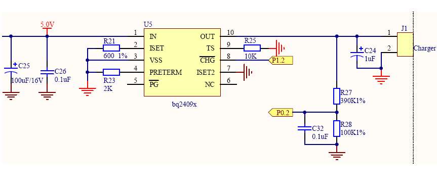
充电电流900mA,当电池电压在3.81~3.85V时,BQ24090不能充电。chg pin是高电平,输出是3.8~4.2V的脉冲波形,看上去是电池不在位时的波形。p1.2是直接连接到MCU到I/O口。
在输出端到Iset之间加了一个1u的电容,输出增加电容到220uf都不可以解决。
大家帮忙看下是什么问题。
This thread has been locked.
If you have a related question, please click the "Ask a related question" button in the top right corner. The newly created question will be automatically linked to this question.
充电电流900mA,当电池电压在3.81~3.85V时,BQ24090不能充电。chg pin是高电平,输出是3.8~4.2V的脉冲波形,看上去是电池不在位时的波形。p1.2是直接连接到MCU到I/O口。
在输出端到Iset之间加了一个1u的电容,输出增加电容到220uf都不可以解决。
大家帮忙看下是什么问题。