Other Parts Discussed in Thread: TPS2378
使用TPS2378的时候遇到一个问题,就是使用负载仪直接加载0.1A电流,然后再逐步增加,到0.6A都是可以正常输出的;加入使用负载仪直接加载0.6A则无法正常输出;
关于这个问题,这几天问了几次,自己也在摸索,还是无法定位问题:以下是我的一些测量结果,请各位大神帮忙看看如何解决
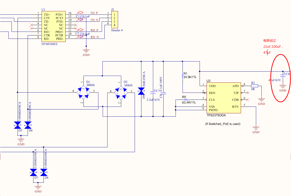
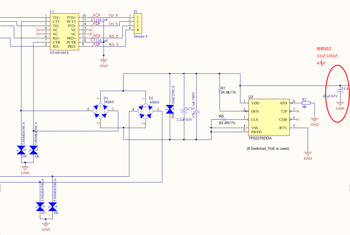
下图是原理图
下图1,2是使用0.1A负载加载时VRTN-VSS和VDD-VSS波形:
图1 VRTN-VSS
图2 VDD-VSS
下图3,4为直接加载0.6A时,VRTN-VSS和VDD-VSS波形图
图3 VRTN-VSS
图4 VDD-VSS
我在地回路上串了2.8欧的电阻,下图是两端的波形







