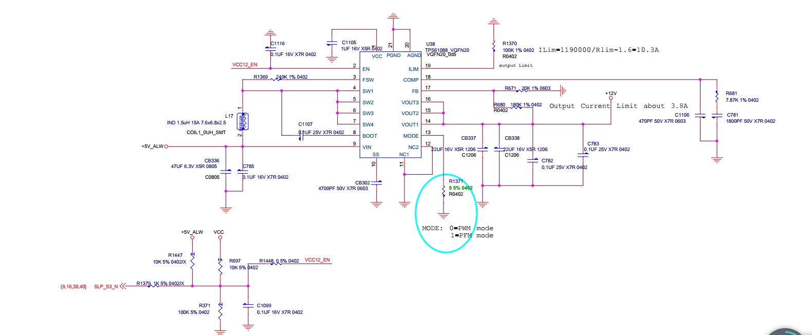
VCC为5V system power,开机按power button之前没有电,插入DC adapter,+5V_ALW有电,此时量测EN pin脚为低,但是输出有5V漏电,请帮忙分析,谢谢!
This thread has been locked.
If you have a related question, please click the "Ask a related question" button in the top right corner. The newly created question will be automatically linked to this question.
VCC为5V system power,开机按power button之前没有电,插入DC adapter,+5V_ALW有电,此时量测EN pin脚为低,但是输出有5V漏电,请帮忙分析,谢谢!