Hi Ti team,
參考設計 Single LED with High Current 20A Application using TPS92641
http://www.ti.com/tool/pmp8016
Input voltage: 21V
Output: 14.1V / 6.8A
目前設計上有個問題為, 同時使用UDIM+SDIM控制、單獨UDIM及單獨SDIM控制, 量測到的Rise time 皆為105ms,
請問是哪裡參數設計錯誤需要修改?? 還望指教!
所做測試有降低LR2感量, 移除輸出電容, 調高切換頻率, Rise time皆無變化
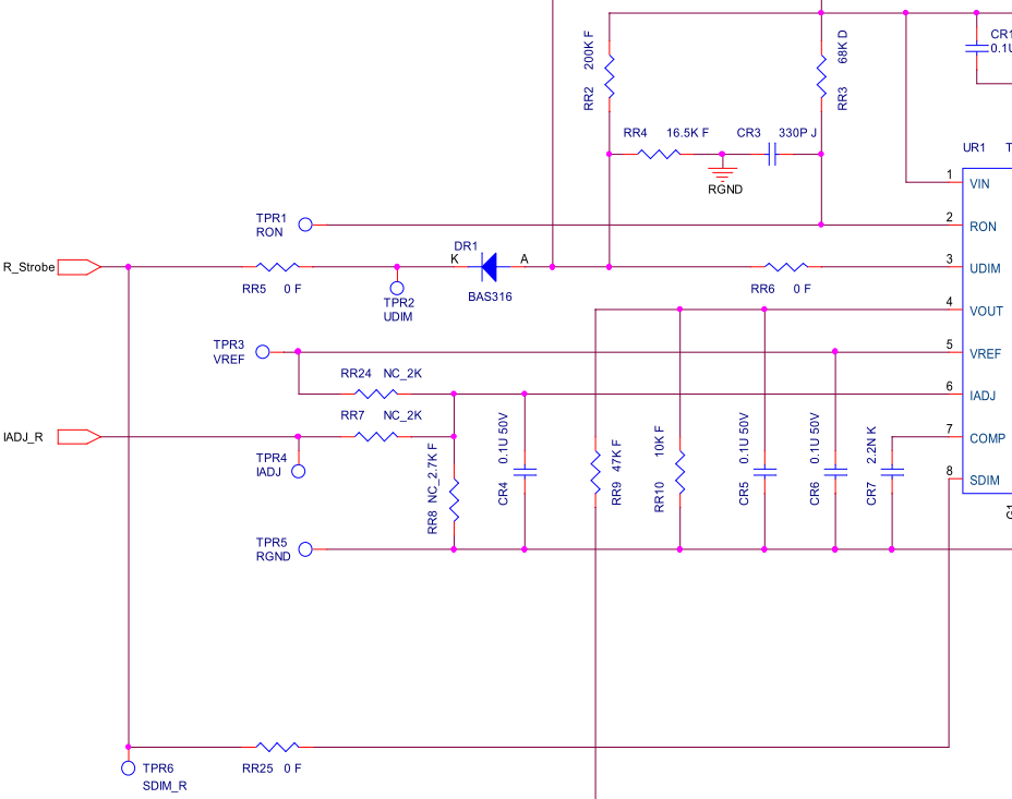
目前設計為模擬讓IADJ固定輸出為6.8A, 利用VREF去提供電壓給IADJ PIN
RR24 = 2KΩ,RR8 = 6.04KΩ, RR8 = NC
以下三種測試方式, 皆得到相同波形
1. UDIM+SDIM >> R_Strobe接一對地開關切換
RR5及RR25皆為0 Ω
2. UDIM >> R_Strobe接一對地開關切換
RR5 = 0 Ω, RR25 = NC, 並提供SDIM PIN 3V電壓
3. SDIM>>
RR5 = NC, RR25 = 10KΩ, 提供SDIM 3V電壓及一對地開關切換

