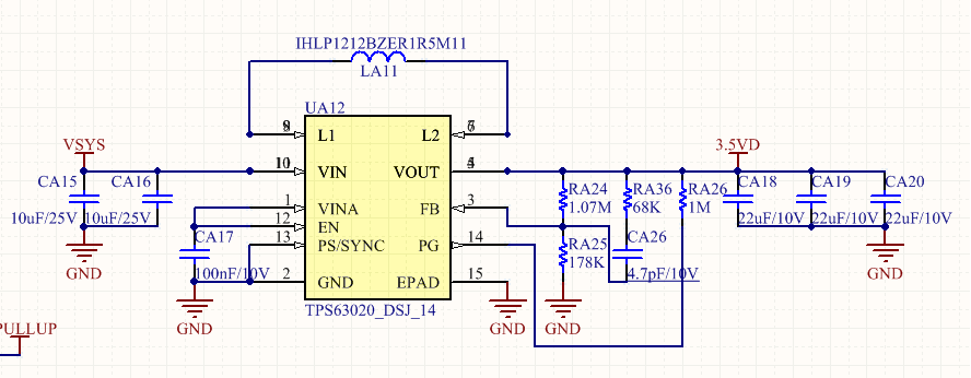
在我们的设计中,TPS63020用于将电池充放电管理芯片的输出升降压到3.6V,现在电池管理芯片的输出电压为4V,不带负载的时候,输出电压正常为3.6V,只要带负载,电流大概0.1A时,输出电压就不正常了,FB的电压也不对。把TPS63020的输入飞到直流稳压源上使用外部电源直接供电,发现输入电压小于3.8V时,带负载输出也很正常,当输入电压高于3.8V时,带负载输出就不正常了。
This thread has been locked.
If you have a related question, please click the "Ask a related question" button in the top right corner. The newly created question will be automatically linked to this question.
在我们的设计中,TPS63020用于将电池充放电管理芯片的输出升降压到3.6V,现在电池管理芯片的输出电压为4V,不带负载的时候,输出电压正常为3.6V,只要带负载,电流大概0.1A时,输出电压就不正常了,FB的电压也不对。把TPS63020的输入飞到直流稳压源上使用外部电源直接供电,发现输入电压小于3.8V时,带负载输出也很正常,当输入电压高于3.8V时,带负载输出就不正常了。