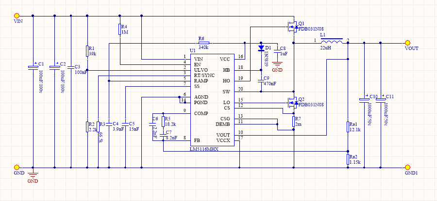
用LM5116做如下设计:输入为 30~60v,输出为 14v/20A,电路图如下:
不接负载,Vin输入30v,测量Vout,发现每次上电的时候有一下14v输出,然后就没有输出了。请问是何原因?谢谢!
This thread has been locked.
If you have a related question, please click the "Ask a related question" button in the top right corner. The newly created question will be automatically linked to this question.
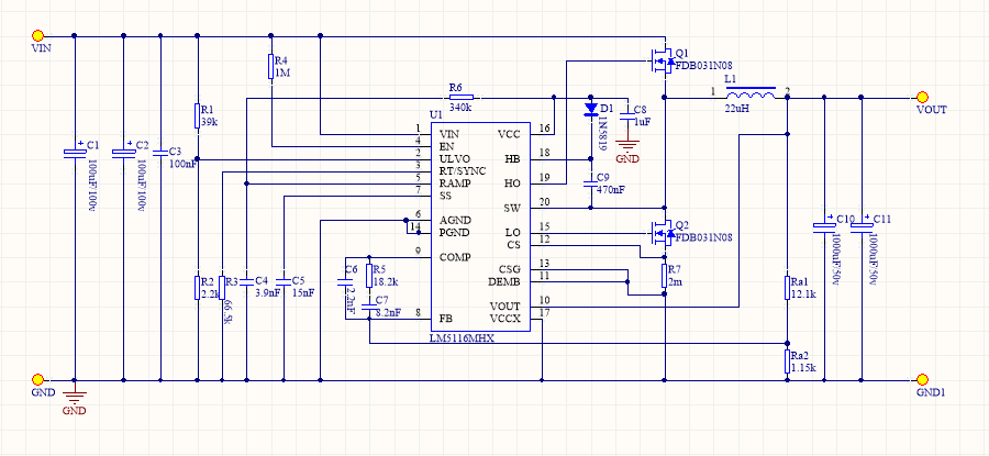
用LM5116做如下设计:输入为 30~60v,输出为 14v/20A,电路图如下:
不接负载,Vin输入30v,测量Vout,发现每次上电的时候有一下14v输出,然后就没有输出了。请问是何原因?谢谢!