使用TPS79633KTTR时,刚开始上电的时候输出为正常的3.3V,大概经过十多二十分钟后输出电压掉到约2.8V。断电重新上电输出3.3V,经过一段时间后电压再次下降。
另外该片子附近温度较高,请问专家们是什么原因造成该现象,是否和温度有关?
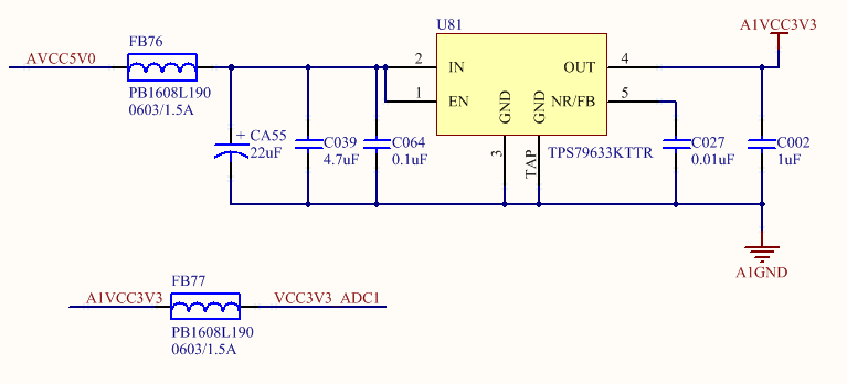
原理图附后
This thread has been locked.
If you have a related question, please click the "Ask a related question" button in the top right corner. The newly created question will be automatically linked to this question.
使用TPS79633KTTR时,刚开始上电的时候输出为正常的3.3V,大概经过十多二十分钟后输出电压掉到约2.8V。断电重新上电输出3.3V,经过一段时间后电压再次下降。
另外该片子附近温度较高,请问专家们是什么原因造成该现象,是否和温度有关?
原理图附后