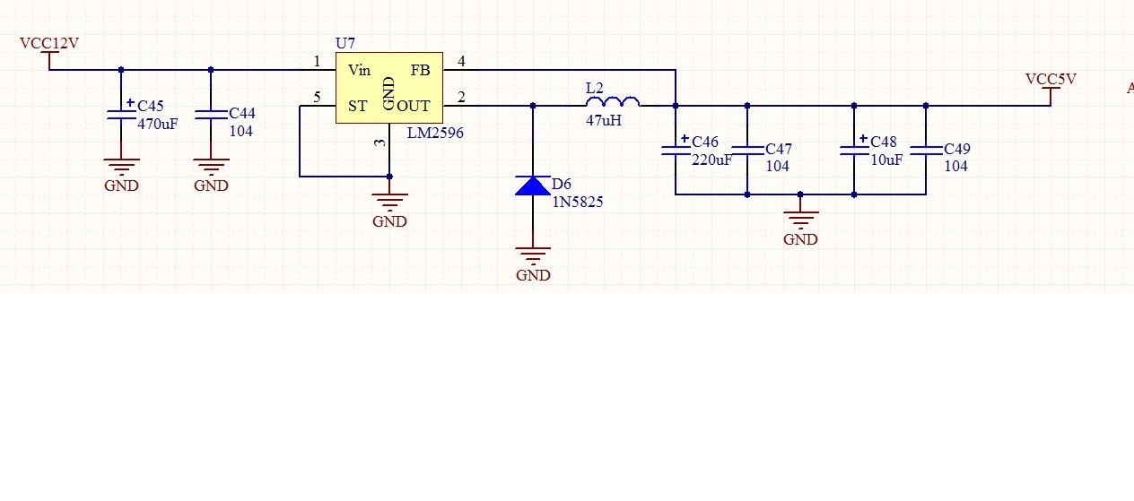
Other Parts Discussed in Thread: LM2596
LM2596-5V采用数据手册的接法,现在测量1脚输入是12V,但是2脚和4脚输出都是0v,请问有可能是什么问题?多谢!
This thread has been locked.
If you have a related question, please click the "Ask a related question" button in the top right corner. The newly created question will be automatically linked to this question.
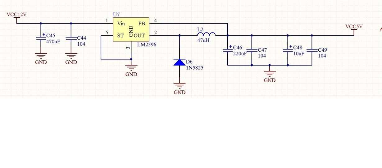
Other Parts Discussed in Thread: LM2596
LM2596-5V采用数据手册的接法,现在测量1脚输入是12V,但是2脚和4脚输出都是0v,请问有可能是什么问题?多谢!