This thread has been locked.

If you have a related question, please click the "Ask a related question" button in the top right corner. The newly created question will be automatically linked to this question.

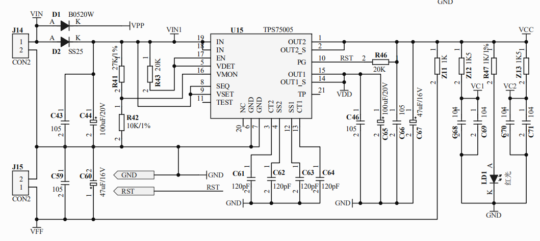
TPS75005给2812供电,运行一段时间会突然掉电,输入5V正常。



VIN输入5V,D2在实际使用中已经短接,VCC是tps输出3.3V,运行一段时间后,LD1的灯会突然熄灭,然后过一段时间变成比较暗的状态。