This thread has been locked.

If you have a related question, please click the "Ask a related question" button in the top right corner. The newly created question will be automatically linked to this question.

使用LM2678做负电源输出电流只有0.8A,是什么问题

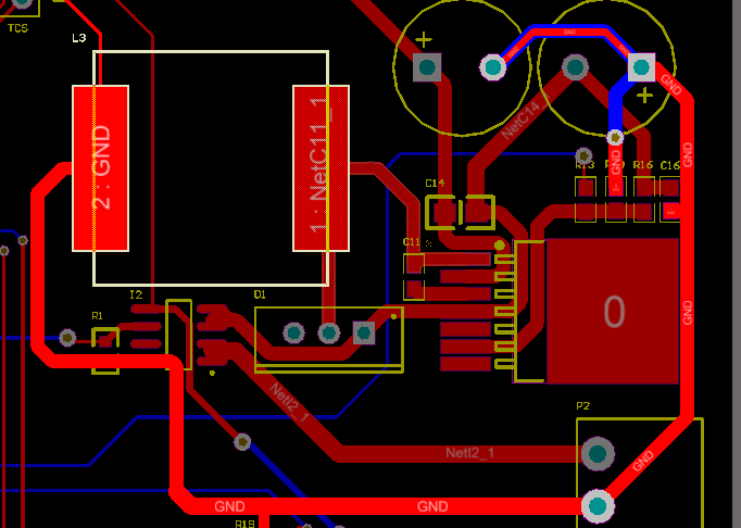
上面是我的原理图和PCB,中间加了一个电流传感器和调压FB2,两边全部敷铜。

按理说应该是输出2A多,但是只有0.8带载能力太弱,请问是我的设计问题吗。

想要得到大功率正负压还有什么方法吗。