This thread has been locked.

If you have a related question, please click the "Ask a related question" button in the top right corner. The newly created question will be automatically linked to this question.

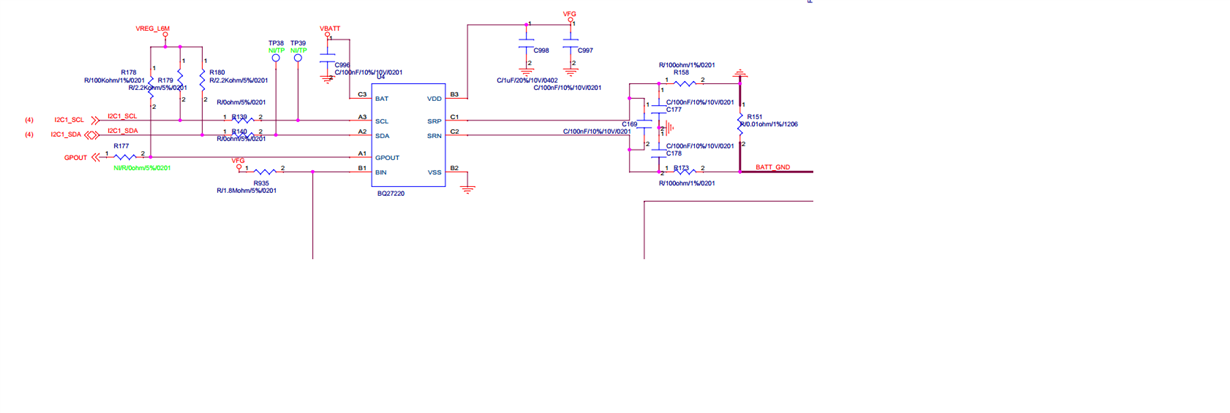
BQ27220 电量监测电路

Other Parts Discussed in Thread: BQ27220

您好,请帮忙看下BQ27220电路连接是否正确,谢谢!

  • 您使用中是否有问题,电路上除了电流侦测部分您用的凯尔文电路,别的没问题。
  • 目前还处在设计阶段,我想确认这个凯尔文电路是否连接正确。
    我的问题点如下:

    1. Datasheet中阐述:

    “For systemside configurations, Kelvin sense connect SRP to the positive battery terminal (PACKP) side of
    the external sense resistor. Kelvin sense connect SRN to the other side of the external sense
    resistor with the positive connection to the system (VSYS).
    For pack-side configurations with lowside sensing, connect SRP to PACK– and SRN to Cell–. ”

    这里的system side 和pack side分别用于哪种情景?

    2.在pack side模式下,pack-和cell-分别是指哪个pin?