最近想写一篇关于调压稳压器故障模态研究的论文,
但是写到变压器在非对称输入情况下的计算时,实在是不太懂,没法往下写了
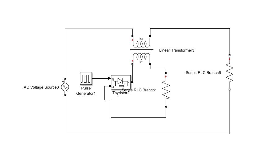
调压装置故障运行状态大致为下面两个图
晶闸管一直触发,把晶闸管当作二极管,现在我能知道的是,在正半波时,变压器正常运行,负半波时,变压器空载运行。现在知道输入电压,变压器参数,负载电阻,具体怎么推导变压器两端电流电压,实在是头疼。
这个也是一个故障状态,类似于半波整流,但是没有找到对原方的电流电压研究的,同样头疼,不知道怎么具体推导。
求大神帮忙,感谢!!!
This thread has been locked.
If you have a related question, please click the "Ask a related question" button in the top right corner. The newly created question will be automatically linked to this question.
最近想写一篇关于调压稳压器故障模态研究的论文,
但是写到变压器在非对称输入情况下的计算时,实在是不太懂,没法往下写了
调压装置故障运行状态大致为下面两个图
晶闸管一直触发,把晶闸管当作二极管,现在我能知道的是,在正半波时,变压器正常运行,负半波时,变压器空载运行。现在知道输入电压,变压器参数,负载电阻,具体怎么推导变压器两端电流电压,实在是头疼。
这个也是一个故障状态,类似于半波整流,但是没有找到对原方的电流电压研究的,同样头疼,不知道怎么具体推导。
求大神帮忙,感谢!!!