This thread has been locked.

If you have a related question, please click the "Ask a related question" button in the top right corner. The newly created question will be automatically linked to this question.

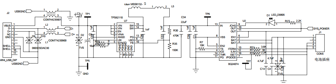
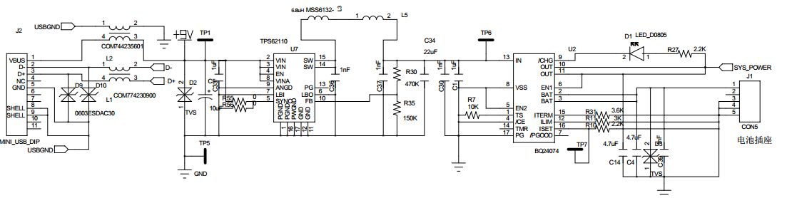
使用TPS62110和BQ24074组成充电电路,辐射超标

Other Parts Discussed in Thread: TPS62110, BQ24074

使用DC9V供电,TPS62110降压为4.8V给bq24074供电,bq24074给单节锂电充电。

现在发现辐射超标比较大,请问怎么解决?